详情描述
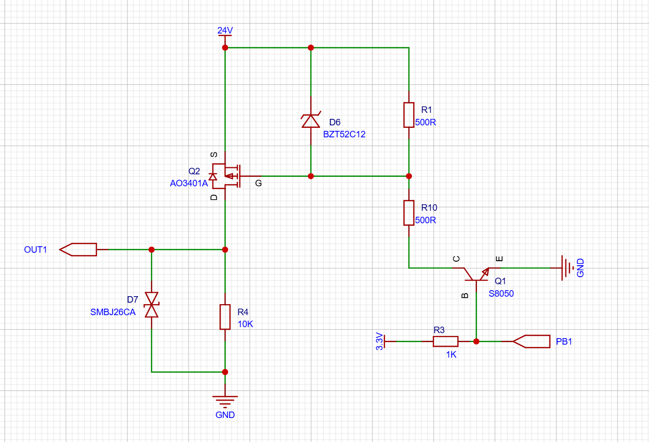
我想设计一个PLC的数字量输出电路,单片机3.3V控制,能输出24V的100K赫兹方波信号。下面是我刚刚画的原理图,但不知道能不能用,需要大佬指点。大佬记得留微信号,我请你喝奶茶。
已尝试解决的方法及结果
嘉立创PCB
全部评论 默认 最新
拉线工老许
2026-03-01 21:02:26 来自广东
还有24V电压比较高,这种小mos容易出现soa或负载短路或电容负载等问题直接烧掉,用分立器件的话,注意这个问题
拉线工老许
2026-03-01 20:53:36 来自广东
不需要隔离的话,用耐高压的低边栅极驱动器(比如U1001A,EG3001),推挽输出,比用分立器件搭好使,“24V的100K赫兹方波信号”是推挽还是单边,需要注意这个问题
210987gG365C
2026-03-01 19:51:45 来自江苏
100khz 边沿得10M了,这么快速率直接用mos驱动器芯片去搞吧
没有更多啦~