详情描述
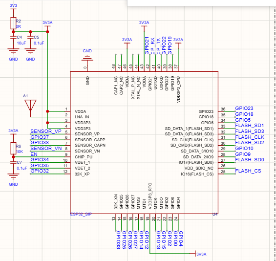
求助,复刻稚晖君的holocubic,硬件部分是焊好的,用串口助手也能正常的拉低/高DTR,STR,GPIO0和EN能随之拉低拉高,但就是不能烧录,flatformIO报错Connecting...................................... A fatal error occurred: Failed to connect to ESP32: No serial data received.,用AIO固件烧录会卡在
,硬件是照搬稚晖君的GitHub,时序图
,#ESP8266/32#
,硬件是照搬稚晖君的GitHub,时序图
,#ESP8266/32#已尝试解决的方法及结果
我尝试upload后用其他主控控制GPIO0和EN,但也没成功,照样connecting。换了复位电容C7,从0.1uf换成10uf,也没有用

开源硬件平台


登录 或 注册 后才可以进行评论哦!