详情描述
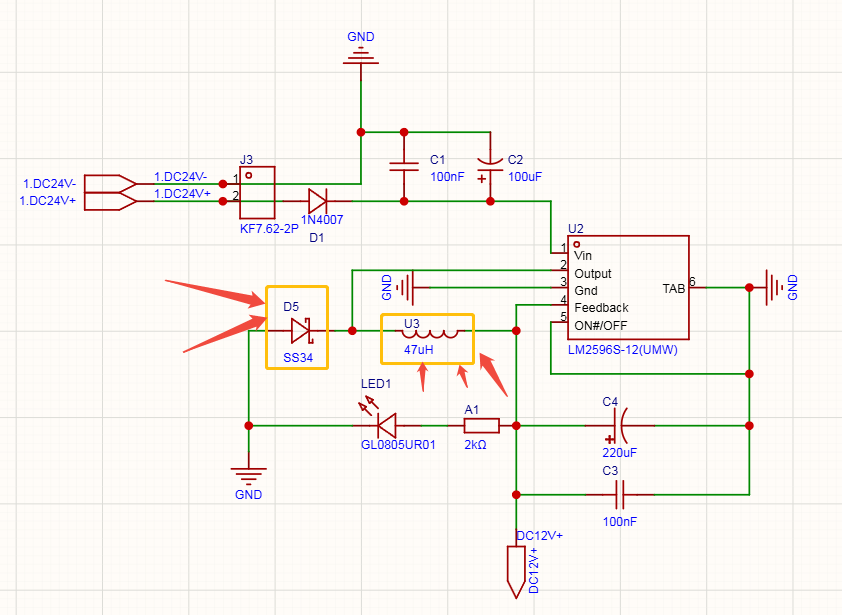
功率电感 U3 和续流二极管 D5 在LM2596S-12电路上需不需要加,或者说这个电路我 错在哪里。现在是一接通电源就烧坏这两个中的一个。
已尝试解决的方法及结果
嘉立创PCB
全部评论 默认 最新
SVIP888
2026-03-20 14:12:37 来自广东
这是我的电路图
SVIP888
2026-03-20 14:09:39 来自广东
电路是没问题的,因为我一直都是这样子用,但是二极管我是用的SS54,这个区别在于负载电流而已。建议先检查一下元器件的方向有没有焊反;其次是不接负载,或者后级的元器件都不焊,再上电试试看一下什么情况。
hiaq哈 作者
2026-03-20 15:04:39 来自福建
很认真的看完你的电路,但是我这个输出的12v不是接负载,只是接了一些控制芯片,是不是我电感用小了
SVIP888
2026-03-20 16:34:50 来自广东
最好还是发一下pcb看一下吧
SVIP888
2026-03-20 16:37:48 来自广东
因为你哪怕原理图没问题了,但是封装或者你其他的电路有问题,走线有短路这些都会有影响
JAY-316
2026-03-20 16:08:15 来自广东
[看]发PCB,看你用了什么封装
hiaq哈 作者
2026-03-20 13:38:25 来自福建
是不是可以将这两个芯片去掉,或者拿什么替换呢
没有更多啦~