详情描述
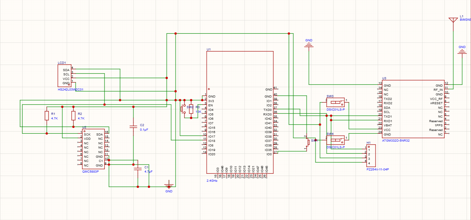
想用ESP32 以及GPS还有磁罗盘做一个有测速功能的指南针求大佬帮忙看看有没有连错线什么的方便下次打版制作谢谢 #DIY设计# #ESP32# #嘉立创EDA#
已尝试解决的方法及结果
#DIY设计#
#ESP32#
#嘉立创EDA#
开源硬件平台
全部评论 默认 最新
编程的活鱼
2026-03-24 21:07:48 来自上海
正好我也自琢磨这个ovo,有一些小小的问题: 这里的TX和RX短路了。(红点表示原理图导线相连) 另外H1看上去似乎是下载程序用的接口,然而单个UART上只能实现2个设备间的互相通信。并且A设备的TX要接B设备的RX,A设备的RX要接B设备的TX 打字到这里了感觉是不是不小心拖到某个元件了,U1的GND和3V3直接短路了。U2这里有一个飞起来的GND网络标签。C1和GND也被短接在了一起。 如果导线很多的话为了防止意外连接可以用网络标签(就是原理图工具栏里有一个字母N的那个),直接放到元件引脚上修改对应的网络名称,同名称的网络会在DRC中被配置成连接在一起
没有更多啦~