仿照TMC5160-EVAL-KIT设计的电路A相输出为什么波形失效?
12 详情描述
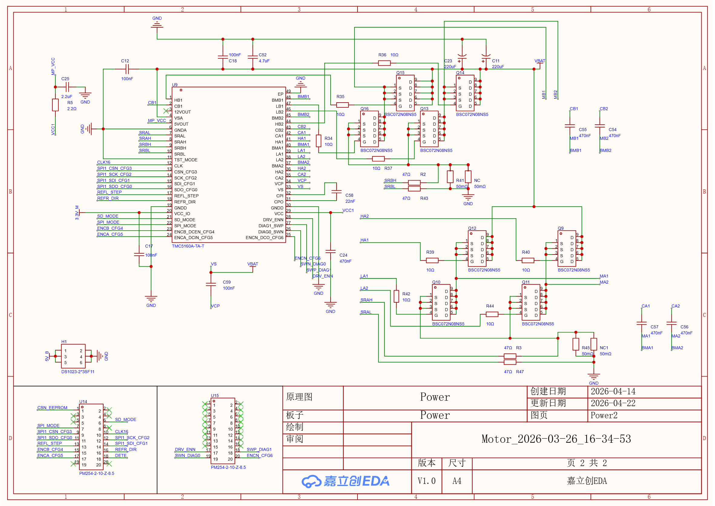
#嘉立创PCB#就是该电路的B相输出波形与原版一致,A相理论上在电机停转的时候应该时50%的矩形波但是A相长期处于高电平偶尔来个低电平脉冲,现在亟待解决。若能解决可提供报酬



已尝试解决的方法及结果
[玫瑰][玫瑰]电路焊接应该没什么问题,因为已经焊接过两块了,问题是一样的。之前芯片的寄存器的返回值说是有一相开路经过检测并没有。现在疑惑的点在于B相是正常,A相有问题那么说明电路大部分是没问题的,可是后面的驱动电路又是与原版的TMC5160-EVAL-KIT一样的绘制原理图实在是不知道怎么解决了,所以希望广大的硬件前辈们指条明路。
开源硬件平台

登录 或 注册 后才可以进行评论哦!