详情描述
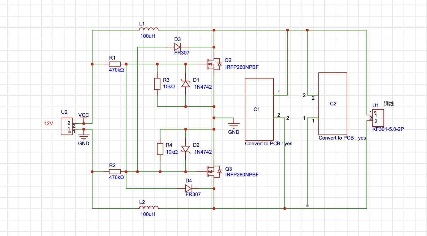
想做一个zvs感应加热的板子,请论坛大佬帮忙看一下画的是否正确!麻烦了!C1 C2是330uf的电磁炉电容。左边那个接入12v 锂电池18650电池!
已尝试解决的方法及结果
按照b站教程来画了电路图,左边那个接入12v 锂电池18650电池!
硬创社
全部评论 默认 最新
糖糖萌萌梦
2025-04-29 09:58:43 来自北京
哥们能不能分享一下PCB板和元器件我想做一个玩玩
我是游客
2024-09-14 13:47:09 来自广东
多了个连接点
Freak 作者
2024-09-14 14:05:14 来自未知
在哪一块[呲牙]
我是游客
2024-09-14 14:07:35 来自广东
试试重连这里
Freak 作者
2024-09-21 10:44:44 来自广东
okok感谢已解决
已折叠部分评论 展开
没有更多啦~