详情描述
4v开关电源指示灯有规律的一暗一暗,输出电压在20到22v之间跳变怎么查找?芯片电容换了也不行请大神指点下,谢谢。 #开关电源#
已尝试解决的方法及结果
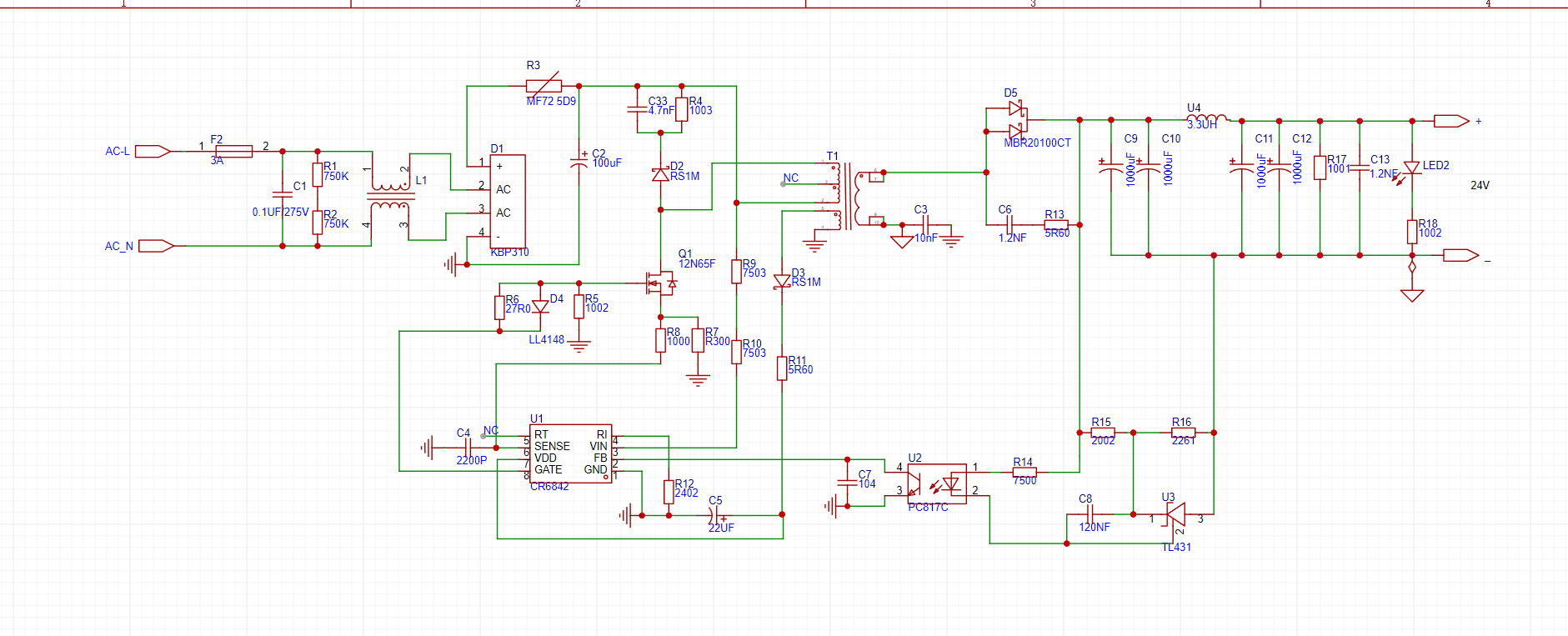
更换了电容C5,变压器用的4020的卖家标的400w,也还是不行
#开关电源#
硬创社
全部评论 默认 最新
家里蹲优秀员工
2024-09-20 17:56:25 来自广东
431接错了吧,不知道是不是431符号画错了,如果符号没错的话,R15和R14的中间接431的2脚,而不是1脚,R14电阻接U4前端,R15电阻前端接U4后端,
邓祥杰
2024-10-24 21:43:47 来自江苏
是吧,我也看着它的431好像接错了[发呆]
Shomean
2025-03-03 10:40:31 来自广东
我看他参考R端接光耦还以为是他独创的用法。。。。。
二八十六
2024-09-14 17:57:36 来自广东
估计是反馈回路出问题咯,然后芯片不停启停。
小青蛙
2024-09-14 15:35:49 来自广东
空载还是满载出现灯闪?
proshGH 作者
2024-09-14 15:43:25 来自广东
变压器用的4020的卖家标的400w,空载,输出变压器是不是电感前后各一个就行了?
小青蛙
2024-09-14 15:46:38 来自广东
C5需要的漏电电流很小,换个试试呢
没有更多啦~