详情描述

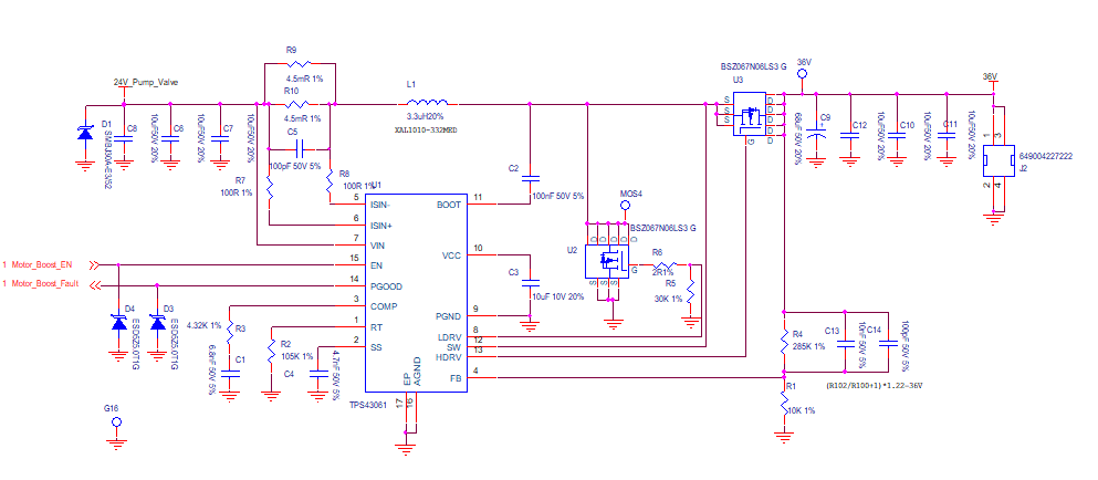
如上图:我目前设计了一款17.5~29.4V输入,36V10A输出的升压模块的原理图;现在板子遇到以下问题:
1、当24V输入时,输出电压是36.2V,负载仪从1A开始拉电流,最大输出电流只能达到4.2A。
2、当电流从1A到4.2A过程中,电压从36.2V慢慢降到24V左右(也就是输入电压值)。
3、当电流超过4.2A时,提供24V的稳压电源就开始出现类似于短路保护的状态;升压模块电感伴随着尖锐的呼啸
声,同时能听到电感有咔哒咔哒声。
已尝试解决的方法及结果
请帮忙分析下原因,这个电路原理图是在TI官网上仿真的结果,目前我这边没有解决问题的头绪,万分感谢!Ti论坛上也提问了,11天了Ti没人回答!希望嘉立创社区的大佬们帮忙回答下
硬创社


登录 或 注册 后才可以进行评论哦!
还没有评论,抢个沙发!