详情描述
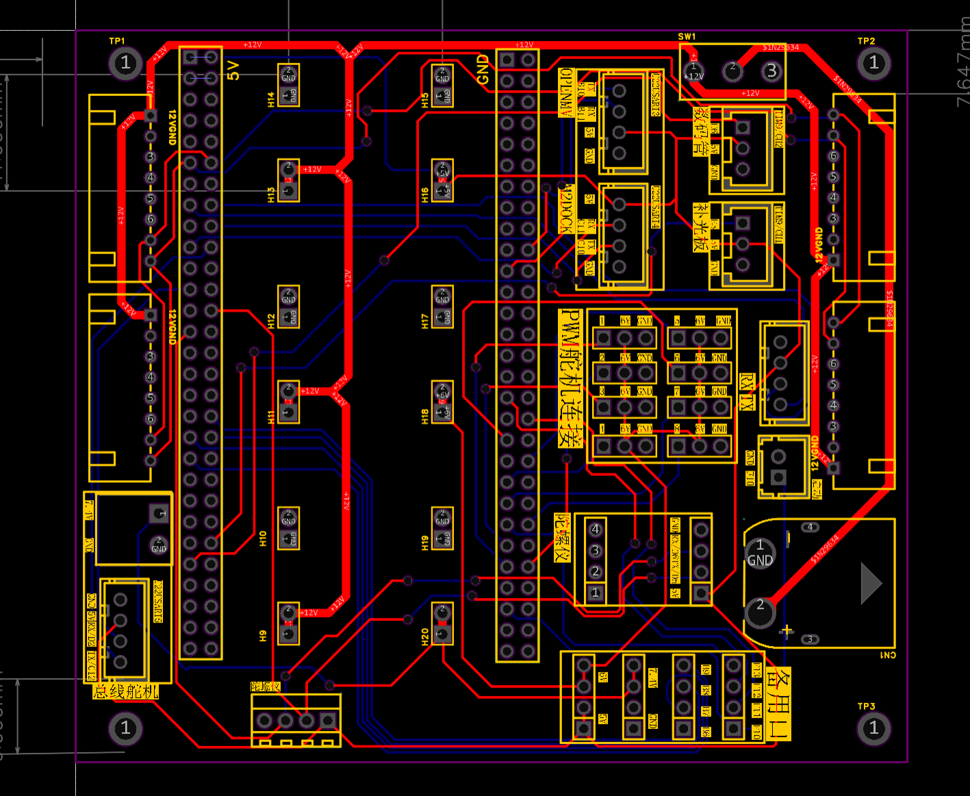
在嘉立创下单了五个板子,有两个板子都是因为铜线外露板子报废,第一次是在给stm32f407供电的瞬间,stm32烧坏,板子也坏了,第二次是程序烧录进stm32后,小车能跑一段时间,且跑动的轨迹与编写的程序不同,循环了几次,不知道什么原因,最后在循坏了几次之后,PCB板再一次烧坏,电源处的铜线外露,电源线部分铜线也出现外露的情况,确定没有短路,不知道为什么会烧坏,难道是因为电源处没有加泪滴吗
已尝试解决的方法及结果
立创开发板
全部评论 默认 最新
稳狗硬件!
2024-09-24 13:33:40 来自江苏
[阴险]
老怪
2024-09-24 10:42:17 来自广东
有没有原理图或者工程?方便查看问题
老怪
2024-09-24 10:46:26 来自广东
还有实物的连接方面,有没有接反。看PCB上都是模块型连接,如果在插模块时,没有注意正反导致短路那也没有办法。像是你说的开发板烧了,那开发板有没有插对方向。电机和电源的输入有没有反
老怪
2024-09-24 10:41:18 来自广东
具体是哪里烧的?看的这个PCB有好多的电压,3V3、5V、6V、7.4V、12V,是哪里烧的?如果是走大电流得加大对应大电流线路的铜皮,不然就是现在描述的一样,短路电流太大,直接把阻焊给烧没到漏出铜线了
没有更多啦~