详情描述
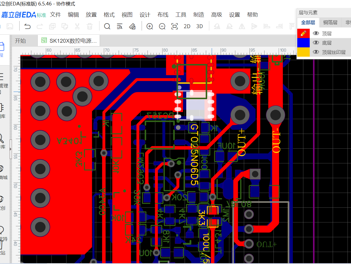
可以看到,底层的丝印是优先显示在顶层及顶层丝印上的,这样看起来非常影响画图。#嘉立创PCB#如何设置才能优先显示顶层?
已尝试解决的方法及结果
#嘉立创PCB#
嘉立创EDA
全部评论 默认 最新
嘉立创EDA小吴 官方
2024-10-16 10:01:11 来自广东
切下层看下是否正常呢?是否只有当前工程有这个问题呢可以把工程发我们看看。
邕州老黑 作者
2024-10-16 04:07:55 来自广西
没有其他用户同时浏览,个人自己学习用的。我想问大家,这么乱的画图显示效果,你们也能画得下去?我现在的解决办法就是每次临时取消底层丝印的显示,非常繁琐。
RHYS
2024-10-16 00:38:59 来自广东
建议,使用专业版[看] 排除下是否因为协作模式下,其他用户正在同时浏览导致。
清源创
2024-10-15 17:55:24 来自江苏
不可能啊,我选择顶层,顶层优先显示在上层,底层的丝印会比较暗的
已折叠部分评论 展开
没有更多啦~