详情描述
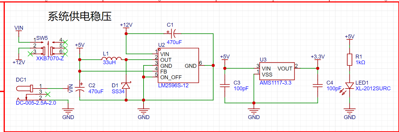
1、我第一次画板子,但是遇到LM2596芯片12V转5V电压失效,原理图参考的数据手册。
2、实际用电压表测量输入12V ----> 输出12V。
3、希望大佬指正下错误,谢谢。

已尝试解决的方法及结果
附件
立创商城
全部评论 默认 最新
极云
2024-11-15 22:03:44 来自江西
手册会把这系列的芯片都做一个说明,你用的是输出12V型号的。LM2596S-12
junwu
2025-04-07 19:58:01 来自山东
仔细看看数据手册,有固定电压输出型号,如果是可调的需要配置电阻。
kiss~孤寂
2024-11-20 09:02:57 来自浙江
芯片用错了吧
嘭嘭嘭
2024-11-17 01:34:41 来自江苏
芯片可能有问题
新的一年,牛马继续
2024-11-16 08:39:41 来自广东
换一个
没有更多啦~