详情描述
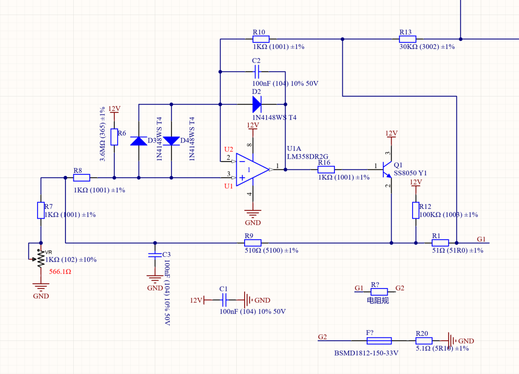
这是一个在测量真空电阻规管的电路,该电路的主要功能是实现电流源输出与电阻形成电压,从而实现测量腔体内的真空度,请问一下,这个电流输出是实现的,我实测常温开放的情况下,测到电流输出是33ma左右,可是不理解这个33ma是怎么推导出来的?
已尝试解决的方法及结果
硬创社
全部评论 默认 最新
321
2024-11-20 18:51:46 来自德里国家首都辖区
这个类似恒流源的做法,可以网上看看,一个运放+一个三极管=产生恒流源
无聊的yu 作者
2024-11-21 21:29:41 来自广东
好的,谢谢!
321
2024-11-19 14:11:52 来自德里国家首都辖区
图不全,电阻规管参数?这个图没细看,应该是电压转电流源类似
无聊的yu 作者
2024-11-19 14:44:03 来自广东
电阻规型号ZJ-52T,后面的电路是满度和调零电路,两个反向放大,最后就是一个跟随
已折叠部分评论 展开
没有更多啦~