详情描述
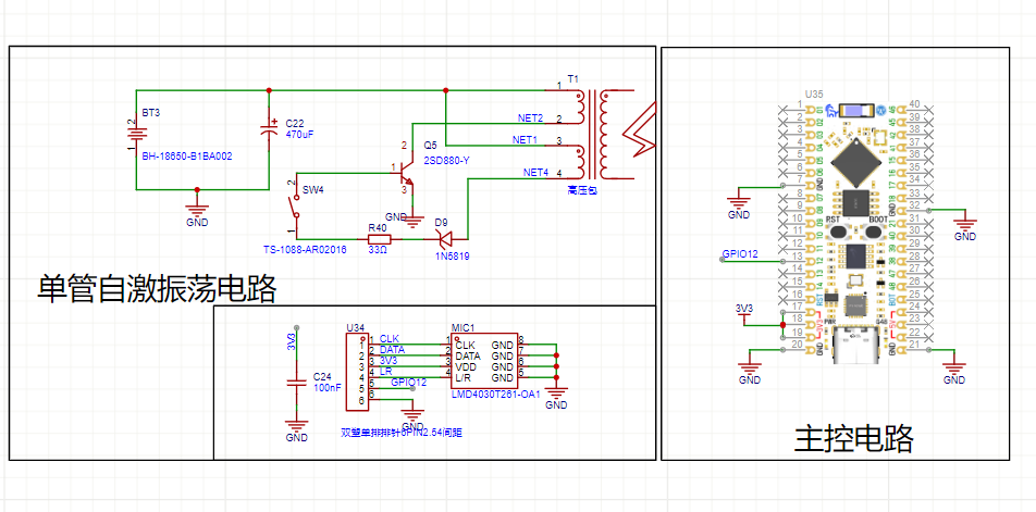
1.单管自激振荡电路中电池提供5V、3A,同时带负载硅麦和开发板,硅麦和开发板会被大电流损坏吗?需要串电阻限流还是什么样的限流方式?怎么理解 2.平衡小车中,开发板的电压来自于电池12V转成的5V,和开发板的typeC从电脑获得的,通常是不带电下载程序,如何处理达到实时调试?串联肖特基二极管即可吗?
已尝试解决的方法及结果

开源硬件平台
全部评论 默认 最新
间距错误
2024-12-15 12:55:31 来自浙江
恒压源的电流是能提供的最大电流,一般情况下你用能提供100A的恒压电压供电开发板也是没关系的,但是你这个高压包会产生很大的干扰,建议多加点mlcc滤波 2.你如果不会带电下载的那一般直接两5V接一起就行,如果串肖特基的话需要考虑压降问题
极云 作者
2024-12-16 08:52:09 来自江西
嗯第一个试了,确实可以 第2条还在试
没有更多啦~