详情描述
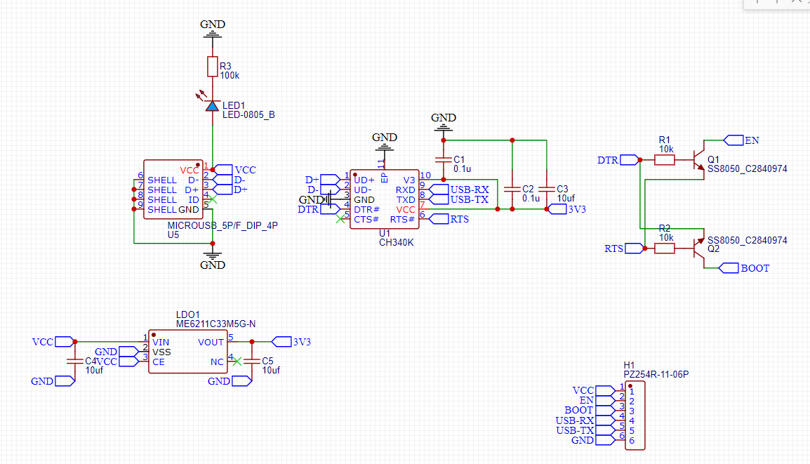
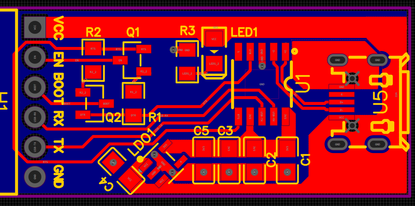
想给esp32画个烧录器,买的优信的CH340K,上电后usb被识别,但是windows没有给他指定为CH340而是普通串口设备,焊了两块都是同样的问题


已尝试解决的方法及结果
打开沁恒官方的串口调试工具发现可以发送数据,尝试给esp32烧录固件,发现自动下载电路无效,也就是DTR和RTS没有正常工作,可以手动让esp32进入下载模式然后烧录固件,但是不能在线调试,自动下载电路是抄的乐鑫官方开发板和合宙的C3开发板,尝试过手动指定为已经安装的CH340和CH340K驱动,但是串口就无法工作了。
顺带一提之前也有焊过两个ESP8266核心板用的CH340C,其中只有一个可以工作,USB线用的是同一根
硬创社

登录 或 注册 后才可以进行评论哦!
还没有评论,抢个沙发!