详情描述
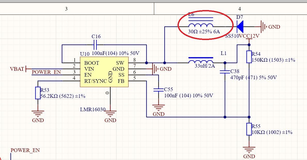
这里加个磁珠干啥用的,在手册里没看见这个啊。。。。
已尝试解决的方法及结果
硬创社
全部评论 默认 最新
简洁高效
2024-12-07 12:16:17 来自广东
滤除高频噪声的,按照在某一频率下的阻抗标称的。
菜鸟王
2024-12-17 09:35:12 来自广东
厉害
卧槽冒烟了 作者
2025-01-09 10:12:34 来自江苏
测了一下SW脚波形,有这玩意会导致有很大的负电压,会把片子搞坏的吧
GRW10Hw8j8
2025-01-22 11:23:59 来自广东
可以的
GRW10Hw8j8
2025-01-22 11:23:48 来自广东
厉害
菜鸟小吴
2025-01-14 14:41:29 来自浙江
大概率是减小开关电源在上下电12V输出的冲击电压。理论是不用放的,除非芯片本身有毛病
没有更多啦~