详情描述
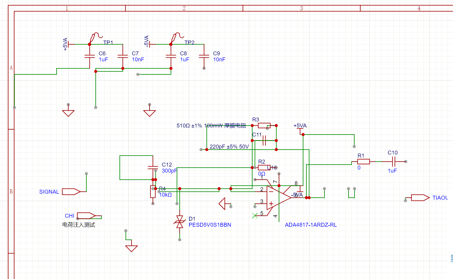
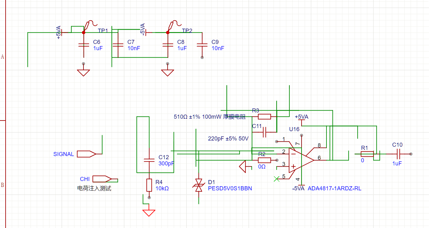
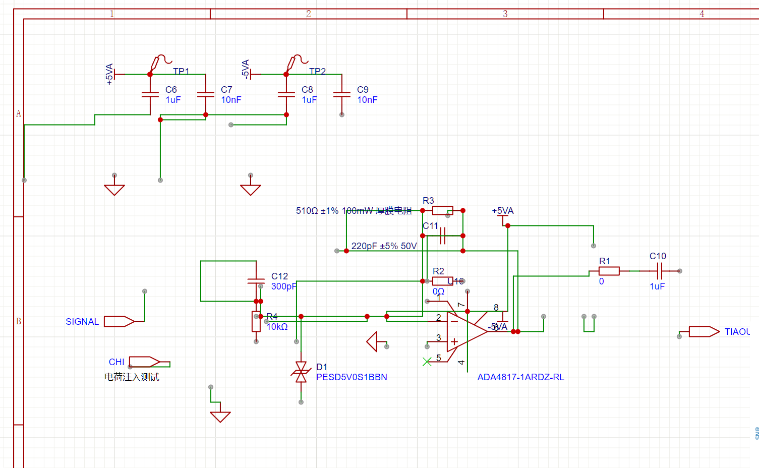
如图,我只是想拖动一个GND的对象,但是不知道为什么图中绝大部分对象都跟着一起移动了,而且还无法撤销。这使得我整张原理图要全部重画!!

已尝试解决的方法及结果
重启软件并没有用
嘉立创EDA
全部评论 默认 最新
Jack_ 作者
2024-12-09 16:16:19 来自北京
这个问题的第一部分解决了,我忘了什么时候把这些对象添加到了“组合”,所以拖动一点就一起拖动了。 这个问题的第二部分,还存在隐患。我最终采用之前自动保存的结果回滚版本后,发现软件恢复了正常,可以正常进行撤销操作。但感觉还是有隐患
菜鸟王
2024-12-10 10:01:51 来自广东
[给力]
嘉立创EDA小吴 官方
2024-12-09 10:27:32 来自广东
您好,这边联系您远程看看。
已折叠部分评论 展开
没有更多啦~