详情描述
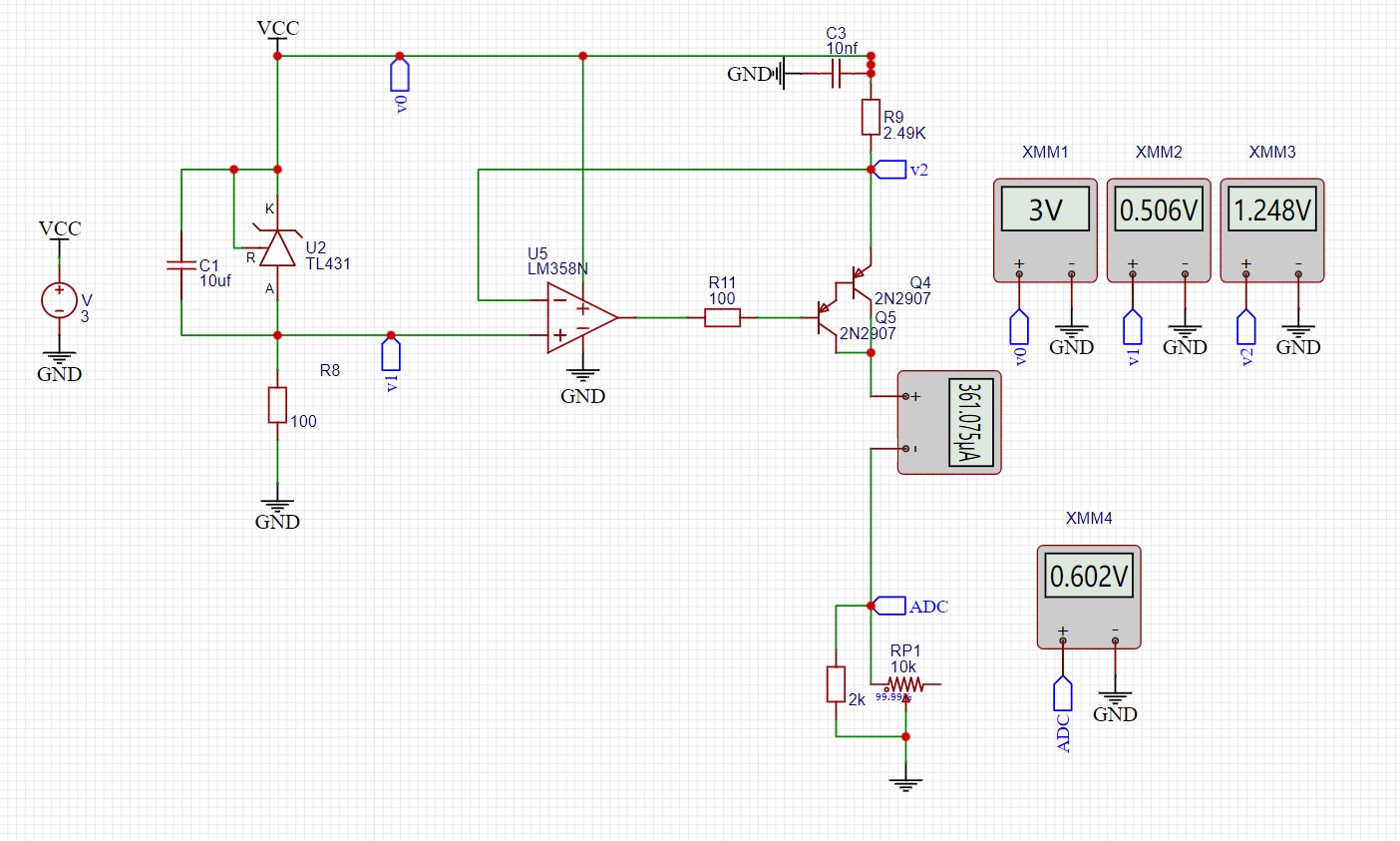
请教一下 这个采集电路 在供电低于4.5v 后就不能保持1ma电流作为采集使用了 这个有什么好的解决思路吗?我供电用的是电池 电压最高才3.6v 有什么办法能让这个电路在3v下正常运行呢
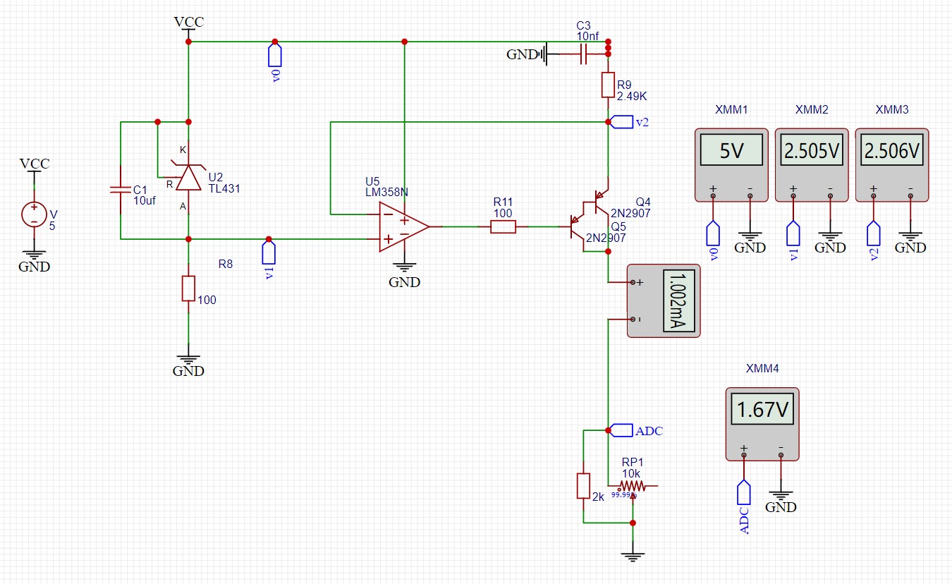
图上是5V供电 电流可以保持在1ma
图下是3V供电 电流变成了0.361ma了


已尝试解决的方法及结果
开源硬件平台
全部评论 默认 最新
网老四
2024-12-10 11:10:22 来自江苏
R8改小,或者换用低电流就能工作的电压基准,
铁牛 作者
2024-12-10 14:25:02 来自山西
r8改了感觉没用啊
网老四
2024-12-11 10:38:22 来自江苏
换轨到轨运放
网老四
2024-12-11 10:58:19 来自江苏
另外核算下2k负载电阻1mA时电压2V,LM358在3V供电时候动态范围
铁牛 作者
2024-12-11 21:15:40 来自山西
我怀疑是和三极管有关系,负载不是问题 我把2k改1欧一样电流不能保持1ma
网老四
2024-12-12 15:35:04 来自江苏
你说的对,取样电阻2.5V压降,加上达林顿管1V多压降,如果3V供电确实无法实现1mA输出
已折叠部分评论 展开
没有更多啦~