详情描述
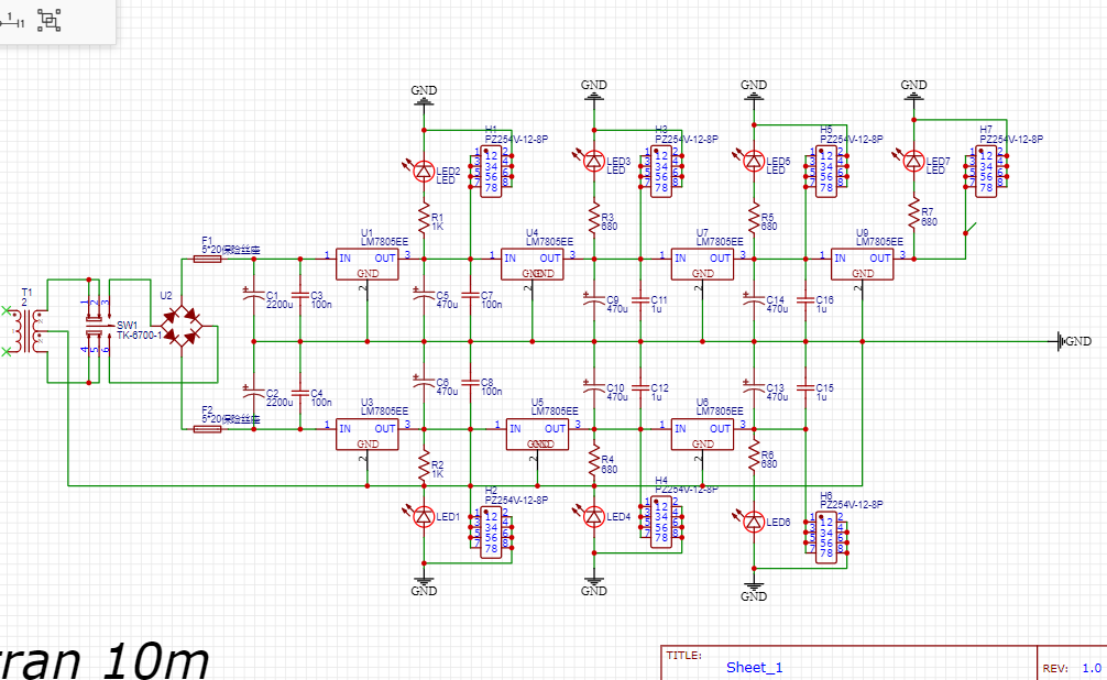
各位大神可以帮忙看看这个原理图画的PCB图有什么问题或者哪里需要改进吗?电子专业大二大学生零基础老师要求做课设,求大佬指导,谢谢谢谢谢谢大家
已尝试解决的方法及结果
未解决原因
不会
开源硬件平台
全部评论 默认 最新
网老四
2024-12-16 19:57:50 来自江苏
整流桥连错了吧,上电桥堆冒烟
老坛酸菜
2024-12-14 22:15:43 来自广西
确定不会短路吗[惊呆]
摸鱼上班人
2024-12-13 15:19:36 来自广东
零基础要你们做课设也太为难了吧,这个板,,,是不是上课没认真听课还是非本专业[看]
badcapbuster
2024-12-13 00:33:41 来自辽宁
这个线也太细了吧[惊呆]
不想垫底的电子 作者
2024-12-13 00:50:42 来自湖南
好的,第一次做不知道[大哭]谢谢你!
已折叠部分评论 展开
没有更多啦~