详情描述
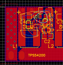
如图所示这是一个DCDC 同步降压LED驱动器,其中蓝色和黄色标注是开关时的两个大电流环路,因为这个芯片需要一个自举电容挡住了反馈电阻的GND所以我就走外圈了,这样的话白色框选的反馈部分就被包在大电流回路中了,因为没正经学过所以对DCDC电路有点一知半解只知道大电流回路的辐射比较大,这样会不会影响芯片的正常使用。
还有一个问题就是FB走线的范围是从反馈电阻出来就算吗,这个芯片的FB走线上还串了一个R2,这个R2也算FB走线的一部分吗,普通的降压稳压电路中的FB走线包括两个分压电阻的整个走线吗
已尝试解决的方法及结果
开源硬件平台

登录 或 注册 后才可以进行评论哦!
还没有评论,抢个沙发!