详情描述
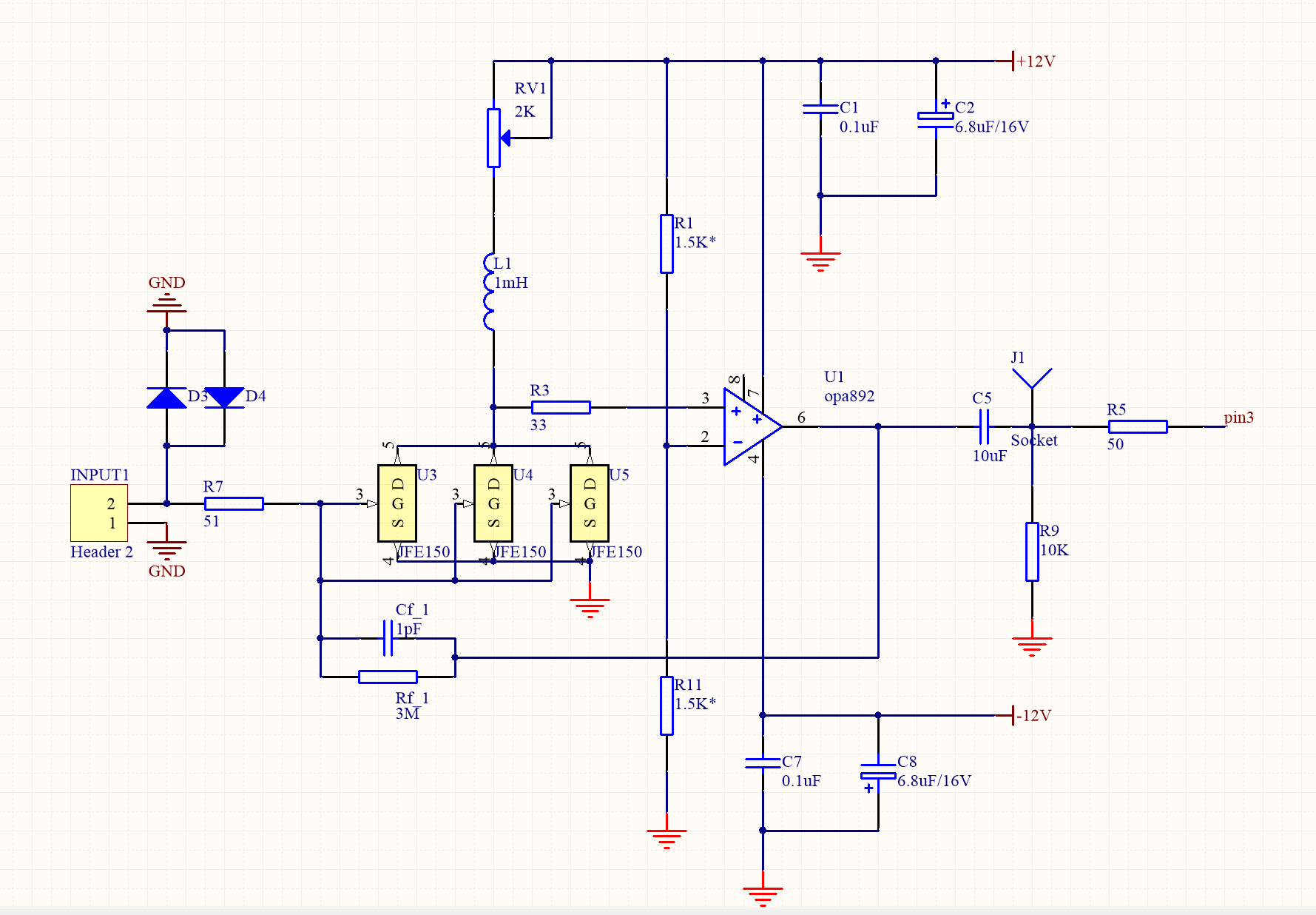
用于测量气体探测器输出的中子信号,信号平均0.5pC,但是由于使用环境限制,传输距离较远,信号需要通过30m长的电缆传输,前放的输入电容总计约为5nF。但是现在在实验室测量时,当输入端无连接时,输出会震荡,而且在实际调式过程中发现,增大反馈电容会导致电路震荡更严重。
已尝试解决的方法及结果
但是现在在实验室测量时,当输入端无连接时,输出会震荡,而且在实际调式过程中发现,增大反馈电容会导致电路震荡更严重。这是电路设计有问题吗?
未解决原因
电路仿真相位裕度一直偏大,如何解决?
硬创社

登录 或 注册 后才可以进行评论哦!
还没有评论,抢个沙发!