详情描述
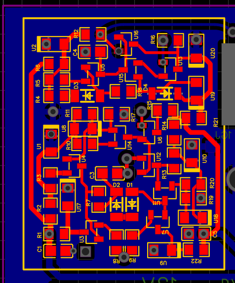
不想用盘中孔工艺,但是这个老师设计的电路都是焊盘中开孔。导致故障率有点高。

老师又不让改pcb,说是借鉴外国设计,自己改出问题别找他。

不改肯定是不行了,虚焊受不了,这图一看就知道是什么运放,也不知道等效于什么型号的运放。
像这种双层pcb,过孔一般用多大的?修改过孔位置会不会导致分布电容变化,运放电路出问题?
最好有好心人,帮我改一下[撇嘴]



已尝试解决的方法及结果
附件
开源硬件平台
全部评论 默认 最新
间距错误
2025-03-20 08:43:46 来自上海
如果没有高频信号,分布电容影响不大。嘉立创的过孔,免费工艺是最小内0.3mm/外0.4mm,一般用12/20mil(0.3/0.5mm)吧?
white呆呆
2025-04-12 11:51:35 来自广东
如楼上的兄台说的,过孔移出焊盘边上,很靠近,问题不大,理论的分布电容几乎不影响工程性能的哈
没有更多啦~