详情描述
最近学习PCB设计设计了一个USB声卡,电路图参考了官方demo模块的原理图,但是设计出来的板子发现播放音乐会有哒哒的声音。本人由于是初学者,所以有点不懂是PCB不对的问题还是原理图设计的问题了。
希望有人能够给点修改建议。
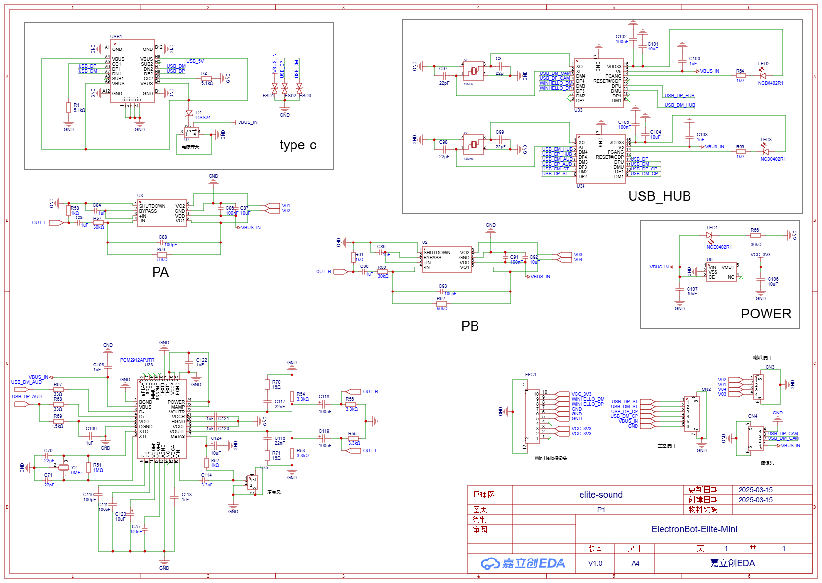
下面是原理图。
#DIY设计#




已尝试解决的方法及结果
本人尝试过参考开源广场的项目进行改进,但是效果都不是很理想,和网友一起测试他有时候板子没有复现这个问题,目前的版本参考的是芯片厂家官方给的评估板的原理图绘制。希望懂行的朋友能够给点修改建议。
附件
开源硬件平台

登录 或 注册 后才可以进行评论哦!
还没有评论,抢个沙发!