详情描述
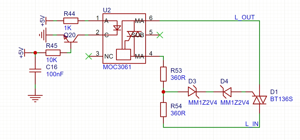
各位大佬,请教下,如图所示电路,为什么实物焊接出来,一通AC220V BT136S就导通呢?#DIY设计#
已尝试解决的方法及结果
1.交换L_IN和L_OUT→接通AC220V就导通
2.断开MOC3061→接通AC220V就导通
2.断开MOC3061→接通AC220V就导通
3.断开D1 BT136S Gate极 →接通AC220V不导通,但无法控制
4.断开R54(360R)→接通AC220V不导通,但无法控制
5.增大R53/R54 510R →接通AC220V就导通
6.D1 BT136S Gate极增加串联电阻510R →接通AC220V就导通D1 BT136S Gate极
开源硬件平台

登录 或 注册 后才可以进行评论哦!
还没有评论,抢个沙发!