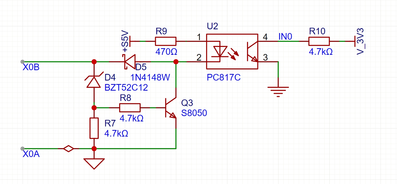
详情描述
1.支持无源输入
2.支持12-24V有源输入,最好能够无极性输入
3.要求可靠性高,能够有较好的EMC特性
4.这是我设计的图纸,帮我提提建议,看看能否再改进
已尝试解决的方法及结果
硬创社
全部评论 默认 最新
拉线工老许
2025-05-21 19:22:17 来自广东
pin12加个电阻,可以减少一些漏电流、干扰问题
小陈打酱油
2025-05-21 16:15:46 来自重庆
XA和XB之间再来个桥式二极管就能实现无极性了。
Dylan
2025-04-15 16:55:19 来自江苏
你这线DI接口电路搞的太复杂了,就用简单的电阻限流分压就行
嵌入式整活玩家 作者
2025-04-15 22:48:38 来自辽宁
你好,我需要支持无源输入,你这样好像不能支持啊
Dylan
2025-04-17 15:32:19 来自江苏
接口端线路设计用跳帽选择是否增加个上拉就可以选择是否支持无源输入,工业中无源输入一般叫漏型输入,也叫NPN
网老四
2025-04-13 12:39:52 来自江苏
别研究了,没大用,只有5V偏置,可能连个两线光电开关都带不动
嵌入式整活玩家 作者
2025-04-13 13:44:44 来自辽宁
我只需要 介入 继电器的 无源 输入 和 24V有源输入就行了,光电开关这类的不需要考虑的
已折叠部分评论 展开
没有更多啦~