详情描述
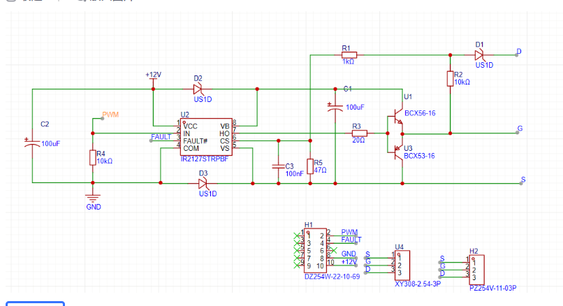
这是我的原理图,我用芯片驱动mos,我的驱动电路的pwm信号到芯片输出端就变成恒压12v了,然后我的主功率电路上所有地方都加上了12v,我功率电路上给的电压是5v加起来就是17v,这是什么情况呢是我硬件设计的问题吗?还是我pwm信号正常输出就行了,为啥我主功率电路加电压没有电流呢?
已尝试解决的方法及结果
我又重新焊了一块板子还是不行,这是我的驱动电路,我本来没有设连接D\S两端的口,直接接在了引脚
硬创社
全部评论 默认 最新
喵咕噜
2025-04-15 00:17:30 来自广东
此芯片带了自举,单独测量浮地电压并非12V则很正常。因MOS为低端驱动则电路有误需短接4脚与5脚关闭自举。
满仔 作者
2025-04-16 20:19:55 来自江苏
我把D3去了短接4和5脚后,芯片输出端有信号了但是到了R3信号又没了,而且C1没有电压了
没有更多啦~