详情描述
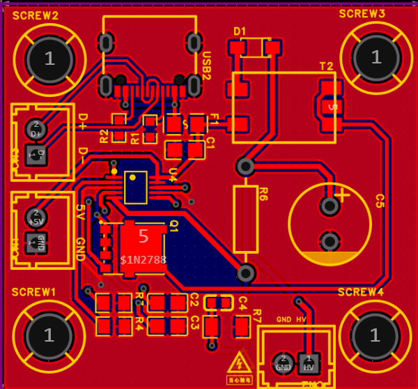
这两个电路都是辉光管的升压电路,想要从TYPE-C的5V升到170V,图一(没印b站标志的那一块)打板焊接后实际测量发现只有90v,经过同事说反馈电路的线设计的太长了,后面重新设计,实际测量发现又不升压了,输出实际只有4.9V,我以为是虚焊导致的,但是我重新焊接一次然后用万用表测量一遍发现没有虚焊问题了,但是输出还是5V左右。这一版升不上压不知道是什么情况了,会不会是焊接的时候把升压芯片焊坏了,来求助一下


已尝试解决的方法及结果
有一次用万用表测量发现反馈电路的R7虚焊,重新焊接上电后发现输出还是5V,并没有升压。
硬创社

登录 或 注册 后才可以进行评论哦!
还没有评论,抢个沙发!