详情描述



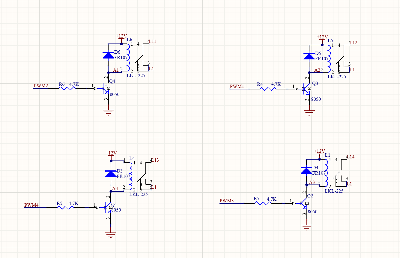
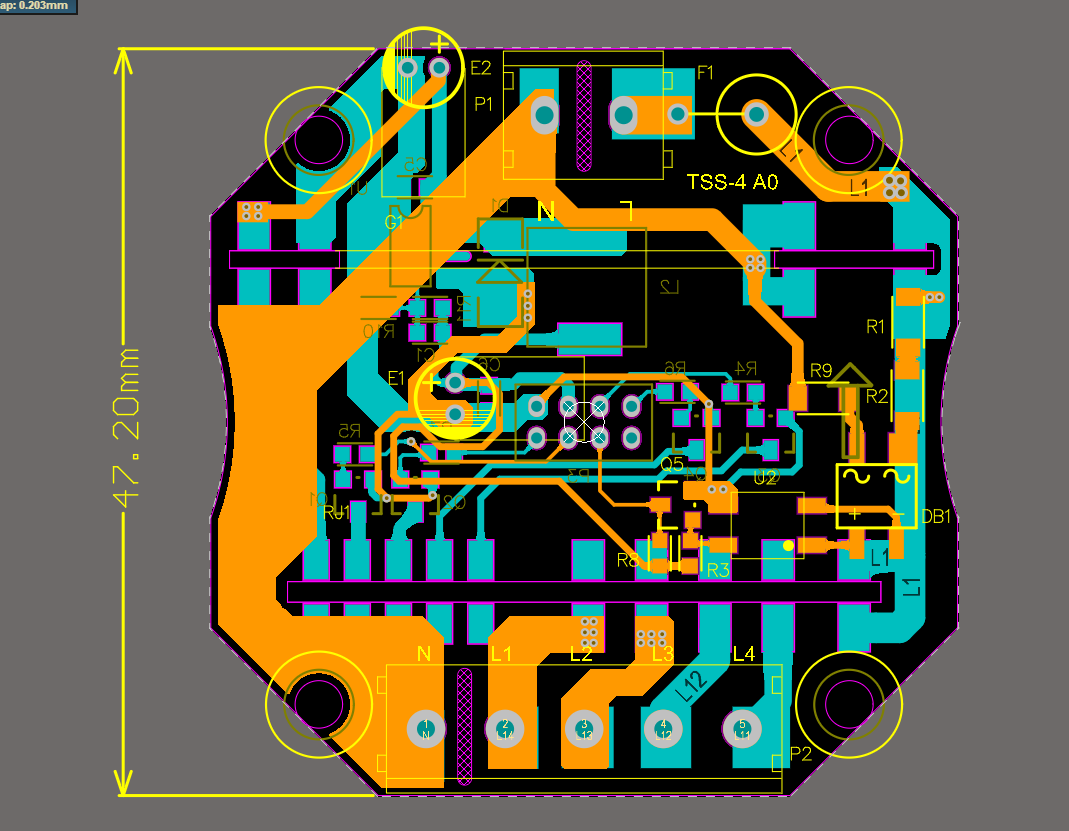
AC-DC降压电路是隔离的,有变压器,输出功率4W,另一个控制板有WIFI和RF模块#畅聊专区#,4个触摸按键
已尝试解决的方法及结果
1:尝试过控制跟高压板分开,通过飞线连接,也还是会把电压拉低,从而导致RF重启,电压拉低有10nS一个时间,WIFI又是正常的。RF电路是量产稳定的电路
2:在12V输出端加大电容容量,也是没法解决这个问题。
3:去掉AC-DC电路,用12V直流源供电,也是没法解决这个问题。
硬创社


登录 或 注册 后才可以进行评论哦!
还没有评论,抢个沙发!