详情描述
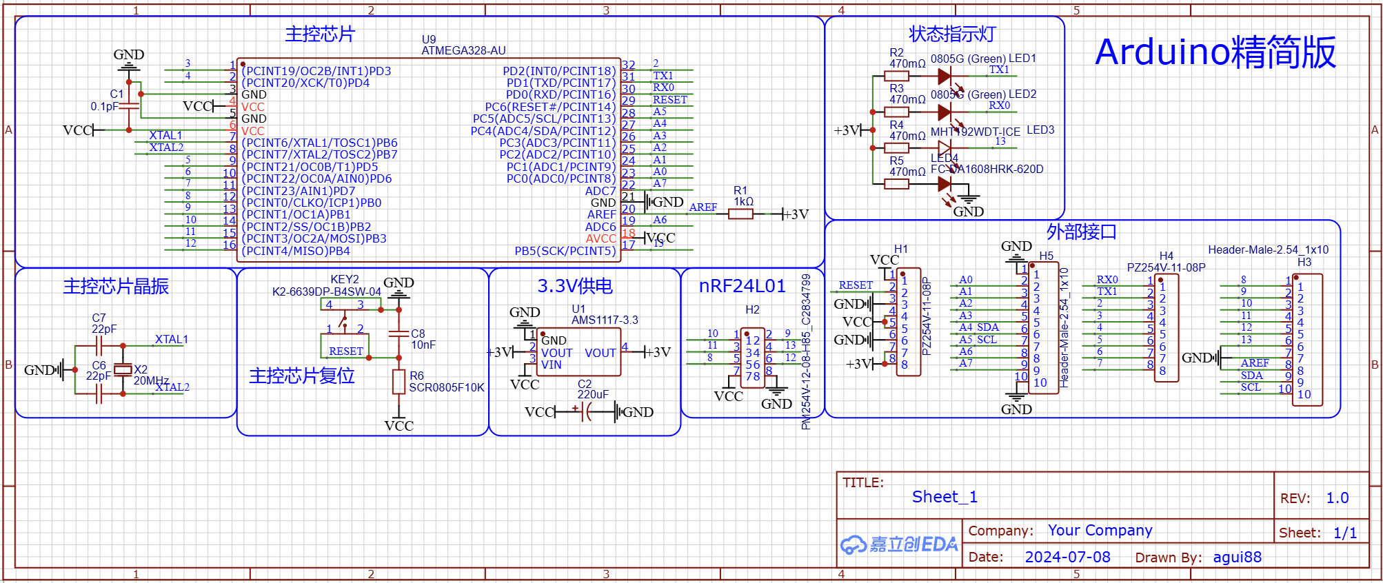
请问我的Arduino电路图正确吗?它用的是ATMEGA328-AU作为主控,它满足这个芯片的运行需求了吗,它可以正确地驱动nRF24L01吗?
已尝试解决的方法及结果
未解决原因
技术受限
开源硬件平台
全部评论 默认 最新
艾维
2025-05-18 09:02:36 来自山东
如果用的是8pin优信模块,供电应该是1.9-3.6V,你这VCC完全看不出来多少,从接1117判断应该是5V吧,接上就烧了。另外H2的pin2是MISO对应328pin12,当然你程序写好了也不是不能用。建议网络定义命名尽量标准些。
单片机 作者
2025-05-18 09:39:13 来自广西
我用的VCC是5v,nRF24L01应该是支持5v的吧?所以nRF24L01应该各个端口应该接什么?
艾维
2025-05-18 09:53:41 来自山东
查下手册吧,可以参考下立创开源平台,很多24l01的。
单片机 作者
2025-05-18 09:59:14 来自广西
好的,找到了,谢谢提醒。
没有更多啦~