详情描述
#畅聊专区##畅聊专区#求求解答#大学期末作业,就要交了
已尝试解决的方法及结果
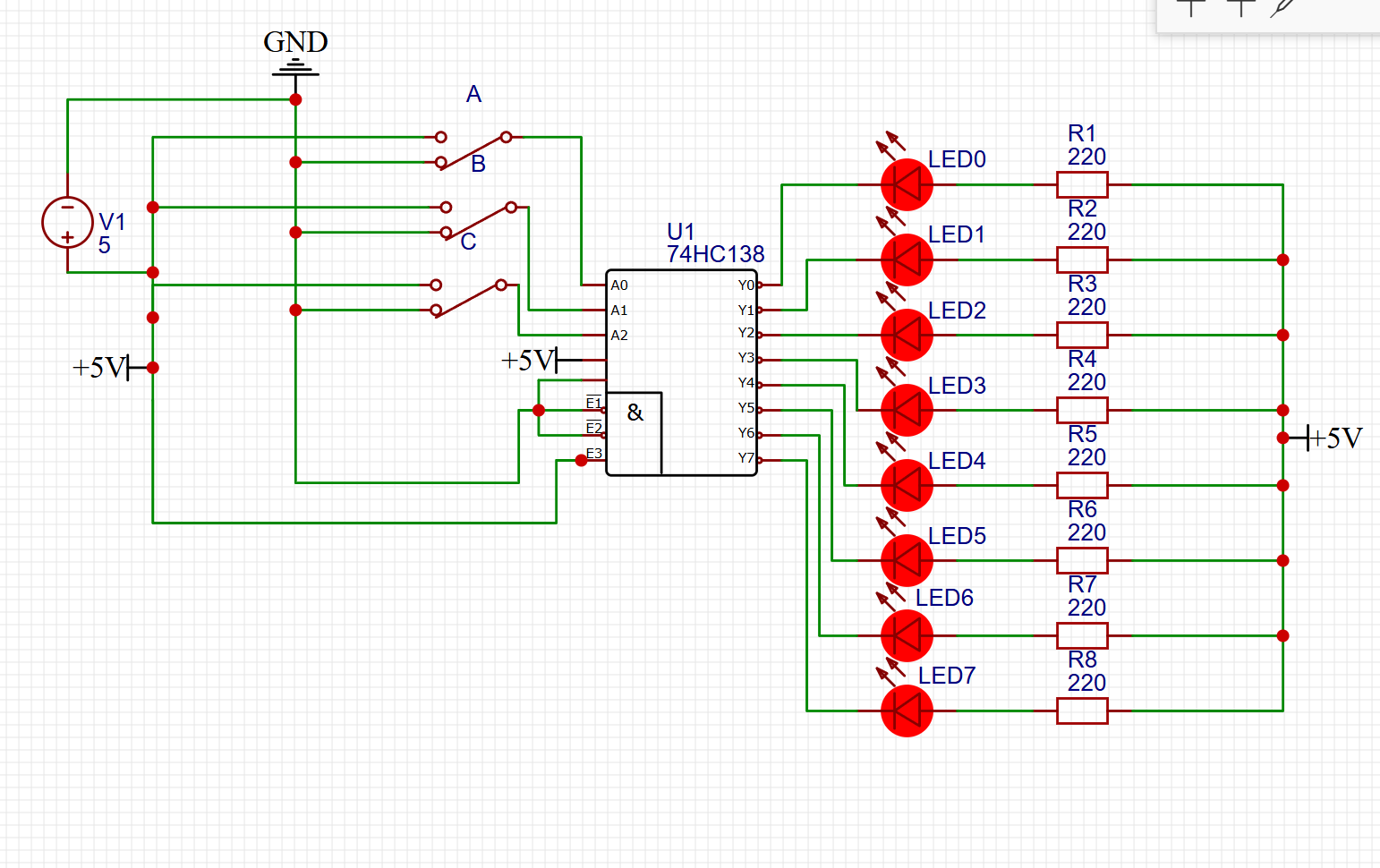
我把E1和E2接 vcc,也还是全亮,谁可以帮我解决一下
#畅聊专区#
开源硬件平台
全部评论 默认 最新
汤姆DIY
2025-05-22 11:03:02 来自北京
你这是什么工具呢
汤姆DIY
2025-05-22 11:15:10 来自北京
三八译码器内部实现:https://codehiddenlanguage.com/Chapter10/
汤姆DIY
2025-05-22 11:42:45 来自北京
可以用这个交作业
嘻嘻不吃酸菜 作者
2025-06-04 18:49:53 来自山东
好嘟
qoq
2025-05-22 03:09:59 来自广东
①假设这是输出低电平有效的译码器,从输出来看,Y0-Y7均输出低电平,真值表不存在这一种输出,那么:译码器内部是自己画的吗?是否内部画错了? ②如果编码器是预设的,内部电路正确,那么该编码器可能是输出高电平有效的译码器,Y0-Y7均输出低电平,那么使能端E1,E2,E3可能没有设置正确,现在译码器无法输出有效电平(高电平),如果使能端设置正确, A2A1A0输入000时,Y0会输出高电平,led0熄灭;其余输出低电平,其余灯点亮。 ③对②进行验证:对E1E2E3进行排列组合给予高低电平,比如E1E2高电平,E3低电平,看看能否出现led0熄灭,其余灯点亮的情况。
432109nN564e
2025-05-22 03:35:21 来自湖南
大佬
嘻嘻不吃酸菜 作者
2025-05-22 09:30:54 来自山东
①我看了规格书,这是输出低电平有效的译码器,译码器内部,不是我画的,这元件我仿真库找到的[撇嘴]
没有更多啦~