详情描述

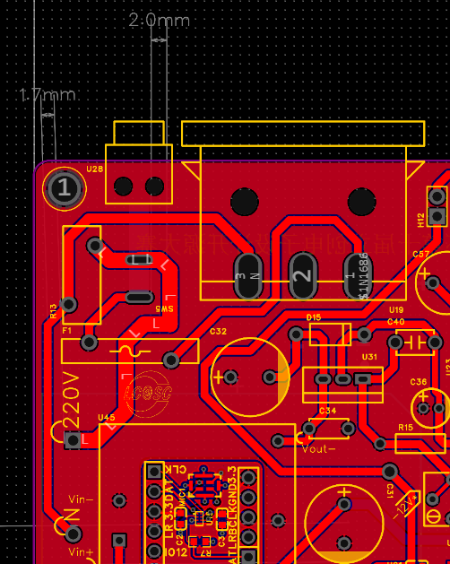
PCB设计当中爬电距离以及电气间隙如何确定?如图我是外行,画完了 才知道要注意爬电距离等一些问题,这部分要怎么改呢?


已尝试解决的方法及结果
【嘉立创社区】极云向你分享了一篇超赞的帖子 https://www.jlc-bbs.com/platform/p/261804?share=jlc1748694765486
嘉立创EDA
全部评论 默认 最新
间距错误
2025-06-01 08:39:11 来自北京
新建一个强电的间距规则,使用约束区域放置在强电区域,布线模式改成忽略,没有爬电要求的忽略报错即可,完成后删除约束区域
极云 作者
2025-06-01 21:45:30 来自湖北
好的,操作上我就这样照葫芦画瓢吧[给力]
间距错误
2025-06-01 08:21:11 来自北京
其他不懂,但是肯定不能铺铜吧...间距这么近
极云 作者
2025-05-31 21:37:04 来自未知
改成这样有效果吗?
arrend
2025-06-02 14:09:04 来自广东
看你有多大电压控相对多大间距,高压区域不要铺铜,间距控不出来的话可以开个挖槽区域。
极云 作者
2025-06-03 14:17:57 来自江西
已紧急撤单,把那里禁止铺铜了,间距调到2mm了,自己用应该没问题[看]。学习到了
已折叠部分评论 展开
没有更多啦~