详情描述
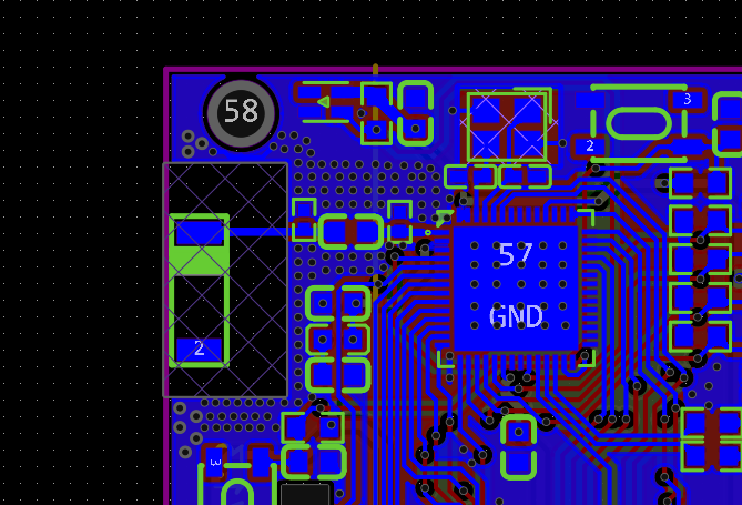
求助各位大佬帮我看一下,本人第一次画ESP32的PCB,现在是可以连接wifi,但是配置成STA模式后一点信号都没有,可能是哪些原因导致的?
已尝试解决的方法及结果
开源硬件平台
全部评论 默认 最新
间距错误
2025-06-16 17:42:37 来自北京
没用过ESP32,芯片可以检测wifi强度这样吗?正常吗?
间距错误
2025-06-16 17:42:07 来自北京
发个PCB图,还需要pcb尺寸,厚度,参考面大小,天线参数等,仿真一下看一看
韩烨 作者
2025-06-16 13:29:26 来自陕西
目前L6 L7都是没有焊接,C17直接是0R电阻;我把手头上自己买的ESP32系列的板子他们天线位置的Π型匹配去掉后STA型号仍然是正常的
没有更多啦~