详情描述
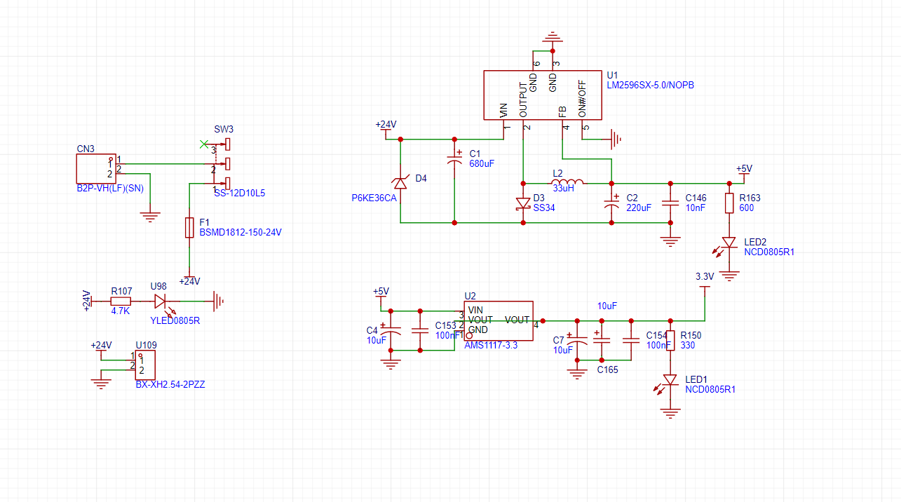
电路板为双层板,一部分为24v转5v,5v转3.3v,连接stm32f103,光电,电机驱动,
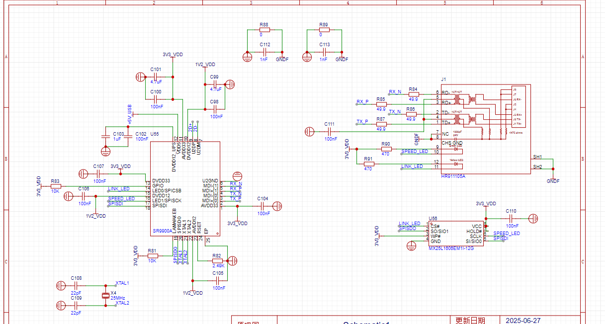
另外一部分为USBhub,USB转ttl,USB转ttl使用隔离芯片与stm32F103进行连接,还有一个为转SR9900网口,
问题为:目前使用的usb对sr9900进行供电,没有使用电源适配器进行供电,usb的gnd跟适配器的gnd已经使用ADUM1201ARZ数字隔离芯片进行隔离,如果先插24v的gnd,就会出现网口识别不了的情况,如果先插USB再插24v网口可以正常连接,这是什么原因导致







已尝试解决的方法及结果
去掉ADUM1201ARZ掉还是一样的状况
硬创社

登录 或 注册 后才可以进行评论哦!
还没有评论,抢个沙发!