详情描述
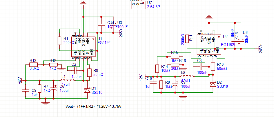
更换一路的FB反馈电阻,另一路的电压也会变,但是两路电阻又要都接地
已尝试解决的方法及结果
更换一路的FB反馈电阻,另一路的电压也会变,但是两路电阻又要都接地
硬创社
全部评论 默认 最新
网老四
2025-08-08 18:11:58 来自江苏
典型的PCB走线问题,每路输出地走线不要公用,反馈电阻的地,只就近连接到本通道的FB脚和地脚,
杨不会 作者
2025-08-12 09:04:59 来自浙江
请教一下,那两路地之间需要加个电阻吗,还是分开再统一接输入地
皮皮虾
2025-08-12 10:01:55 来自安徽
哪那么多事,直接GND铺铜就行了,还有ss310不太行,超过1A很烫最好用SS34,SMC(DO-214AB)封装。
网老四
2025-08-12 11:29:11 来自江苏
地之间不需要加电阻.重画板走线最终目的是让两路输出各自的电流通道相互独立,互不干涉.说白了,就是DCDC入口公用,出口独立. 偷懒的话可以大面积整板铺铜,但大面积地容易被其他走线分割开来,最终还会影响电流路径.可能会有效,也可能无效.得具体分析
已折叠部分评论 展开
没有更多啦~