详情描述
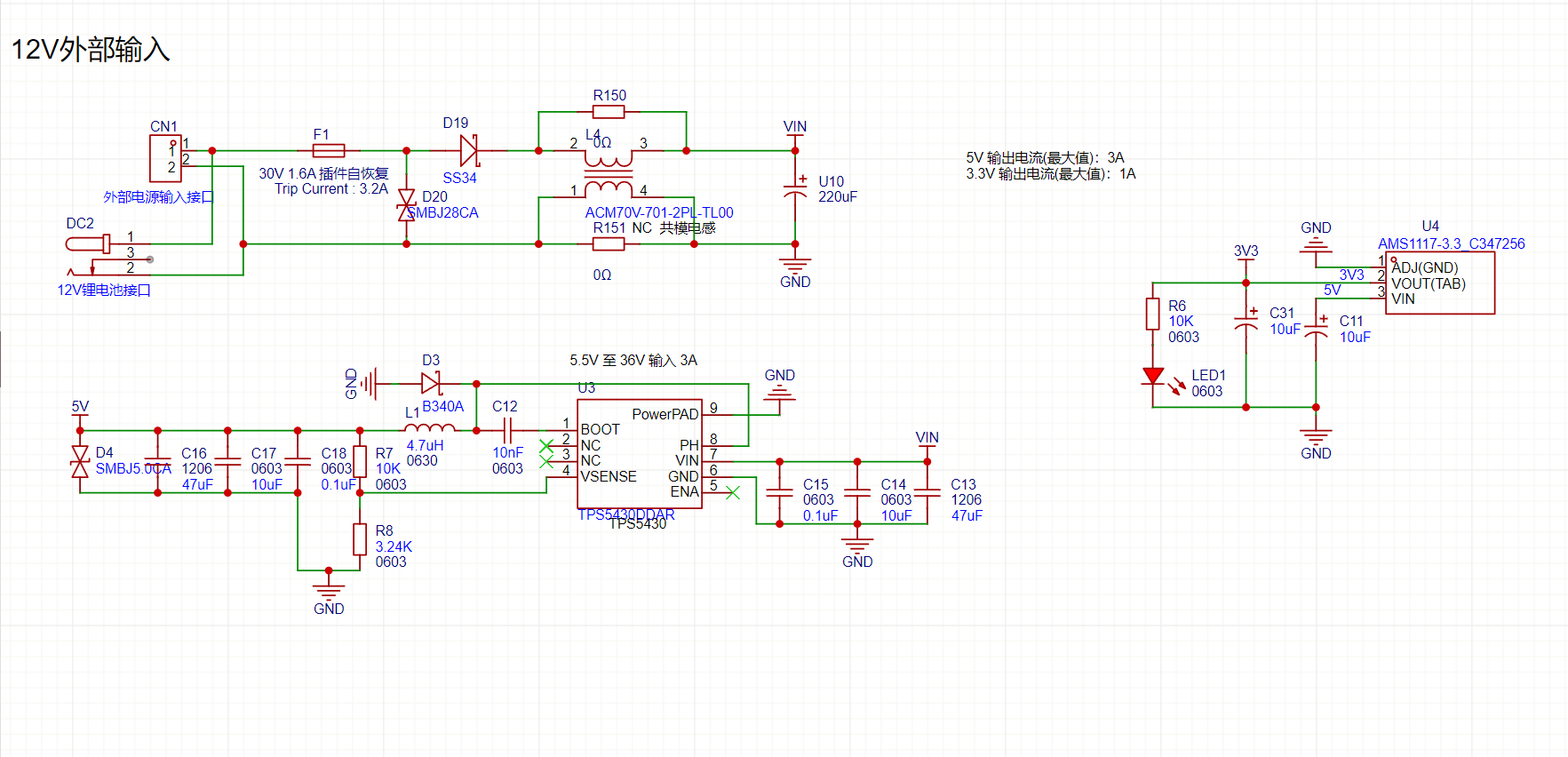
有没有佬能帮忙看看,我这有一个ESP32驱动一个12V,4W的小气泵,现在不知道为啥 用手频繁堵住气泵出气口的情况下ESP32的USB口输出调试信息在VSCODE会断开,但是ESP32的代码还能正常跑。本来泵的功率不大,打算拿继电器控制,测试发现只要泵一插上,就会出现USB调试口断掉的情况,增加了一个电机驱动现在好点了,频繁堵住气泵才会出现问题,也尝试了电机输出端增加LC部分,感觉没啥太大效果,这是原理图部分,希望有大佬有时间的话给帮忙指点一二


已尝试解决的方法及结果
气泵输出增加了LC滤波电路,效果不明显
电机驱动部分的GND已经和系统的GND通过0R做过了隔离
USB通信线上0R、22R都试过,没有效果,下一版在考虑增加一个共模电感不知道能不能改善
系统3.3V,尝试过更换输入范围更宽的DCDC供电,问题没有解决
电机驱动部分的GND已经和系统的GND通过0R做过了隔离
USB通信线上0R、22R都试过,没有效果,下一版在考虑增加一个共模电感不知道能不能改善
系统3.3V,尝试过更换输入范围更宽的DCDC供电,问题没有解决
硬创社

登录 或 注册 后才可以进行评论哦!
还没有评论,抢个沙发!