详情描述
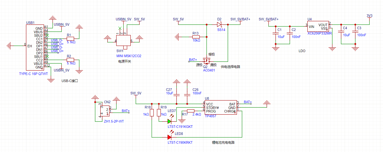
第一次画,越画越蒙 我的问题是: 1.这整个电路是否对,尤其是电池连接那块儿,请帮忙梳理一下电路中的错误; 2.如果要实现:     a.接入USB时,不管电源开关是ON还是OFF,电池都充电,开关为ON时,系统才通电(OFF时只给电池充电);     b.不接入USB时,开关为ON时系统通电,开关为OFF时,系统断电。#DIY设计##嘉立创PCB##技术干货# 这个电路如何实现
已尝试解决的方法及结果
#DIY设计#
#嘉立创PCB#
#技术干货#
开源硬件平台
全部评论 默认 最新
geek21
2025-08-27 09:31:22 来自湖北
按照这个应该可以实现你的功能
取消诅咒 作者
2025-08-29 14:42:56 来自福建
明白了,谢谢
滴滴滴...
2025-08-26 16:45:10 来自广东
我的理解 USBIN 通过防反二极管接到VCC BAT通过电源开关接到VIN 供电选择电路没必要了吧
取消诅咒 作者
2025-08-26 17:07:10 来自福建
好像有道理,我琢磨琢磨
dw49Os06X1
2025-08-26 17:37:46 来自未知
如果要边充边玩,还是要供电选择电路
pleeeeee
2025-08-26 16:36:11 来自江苏
看你字面意思是电源开关不控制电池充电,只控制系统开关状态,那你这开关应该直接放在3V3输出端。
取消诅咒 作者
2025-08-26 17:06:44 来自福建
擦,对奥 问个小白的问题,开关放在3V3输出端之后,LDO前级电路导通,后级电路都断开,LDO是不工作的是吗
没有更多啦~