详情描述
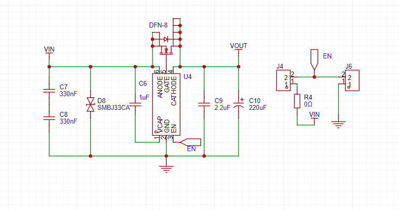
电路图如下,在空载情况下,EN引脚接VIN,输出电压正常,GATE引脚电压为VIN+2VEN引脚悬空或接地,正常情况下VOUT是没有输出的,但实际测量VOUT会有500mV左右的压降,GATE引脚电压为VIN,请问大佬们有哪些原因会出现这种问题?
已尝试解决的方法及结果
开源硬件平台
全部评论 默认 最新
拒绝蕉绿
2025-09-19 14:32:07 来自广东
看原理图是MOS管寄生二极管的管压降
123546符号
2025-09-19 10:29:40 来自北京
你把LM74700卸下来看看,测一下VOUT,看看是LM74700的原因还是电路设计导致的其他原因。
123546符号
2025-09-19 10:34:01 来自北京
有可能是MOS管的体二极管导致的压降。我是半瓢水,您自己判断。
没有更多啦~