详情描述
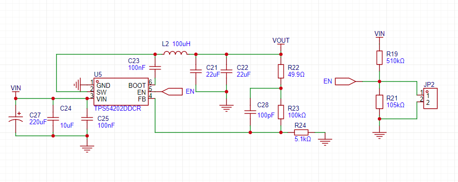
EN引脚悬空时,IC正常工作;EN引脚接地时,TPS54202不工作;如电路图,JP2保持打开状态时,设计启动电压应在7V,但实际上电压达到18-19V,TPS54202才会工作,请问大佬们什么原因会导致这样的问题?
已尝试解决的方法及结果
开源硬件平台
全部评论 默认 最新
酸秀才
2025-09-19 15:24:10 来自广东
EN的分压电阻太大了,EN内部肯定有一个100K左右的下拉电阻,和R21并联后影响分压比例太大。用51K和10.5K就差不多了。
夜空中的星 作者
2025-09-19 16:52:14 来自陕西
感谢大佬,用51K和10K测试后,启动电压为7.7-8V。
拒绝蕉绿
2025-09-19 14:15:58 来自广东
你的分压电阻值不合理,7v的时候EN才1V左右,18-19 才能达到3V左右,才能达到正常开启的阈值
夜空中的星 作者
2025-09-19 15:14:59 来自陕西
感谢回复,EN引脚的正常开启阈值是1.21-1.28V,根据计算VIN达到8V时,正常启动,但实际测量EN引脚只有0.8V左右的电压,请问是我计算错了吗?
拒绝蕉绿
2025-09-19 17:56:24 来自广东
芯片内部还有一个下拉电阻啊
夜空中的星 作者
2025-09-20 07:45:34 来自陕西
感谢大佬!
没有更多啦~