详情描述
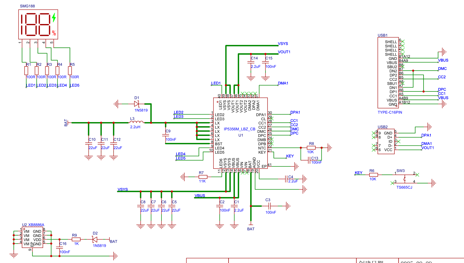
本人使用IP5356芯片按照官方手册画了一个充电宝的原理图。然后把板子焊接好后插上type-c线测试,发现188数码管不亮。但如果用手指触碰数码管的引脚就会点亮,请问各位大佬这是什么原因? 然后我发现我的数码管原理图和官方手册上的也有一处不一样,不知道和这个原因是否有关? 原理图和数码管区别图在下方,希望有大佬可以帮忙解惑,感激不尽。本人使用IP5356芯片按照官方手册画了一个充电宝的原理图。然后把板子焊接好后插上type-c线测试,发现188数码管不亮。但如果用手指触碰数码管的引脚就会点亮,请问各位大佬这是什么原因?



已尝试解决的方法及结果
硬创社

登录 或 注册 后才可以进行评论哦!
还没有评论,抢个沙发!