今天拆解给大家看看老美的设计的仪器仪表是什么样的。

正面这里本来是有Dwyer的Logo,但是可能是久经沧桑,现在只能依稀可见了。

侧面看的比较清楚,这个差压变送器的型号是MS-111,供电24V,可测量的最高压力是0.07bar。右边的表格里说明了如何使用跳线来设置压力范围。

这两个分别是差压输入。

底部是一个金属安装板,用来把差压变送器安装在安装底座上。

拆掉金属底壳之后,就可以看到一个橡胶软垫。

橡胶软垫外边缘一圈是半透明硅胶材质,比较富有弹性。中间长了一个小柱子,柱子顶部是看起来一个小磁铁。

刚才的橡胶软垫下面是这样的构造,一个金属贴片,右端通过螺丝固定在壳体上。左侧通过塑料熔接的方式,固定了一个黑色的塑料件。金属铁片上,有一个金属小球。橡胶软垫安装上去之后,磁铁刚好吸附在金属小球上。

塑料件的右端上也是一个小磁铁。这个小磁铁旁边是一个塑料壳体生产出来的柱子。我猜测这个柱子里面应该是可以检测磁铁的霍尔传感器。
这样的话,大概就可以推测出这个变送器的检测原理:橡胶软垫两侧存在差压之后,会压到金属片上的小球,从而导致金属片弯曲,金属片弯曲之后,带动右端的塑料件上的磁铁位置改变,从而被霍尔传感器检测。通过这样的一个流程,就可以把差压转换为霍尔传感器的输出,再经过一些处理最终可以用来表征差压值。

正面开盖直接可以看到里面的电路板。

采用了一个段码屏,看尺寸应该是12864类似的屏。这个屏通过两端的排针安装在地板上,可以直接拔下来。

屏幕背面的芯片,用的是比较古老的PLCC封装,我在上大学的时候用过这种封装的51单片机。记得那时候会在板子上放一个座子,然后这种芯片可以直接安装进去,坏了可以拔出来换个芯片,不用动烙铁。大学毕业之后就没有用过这种封装的芯片了。

电路板是这样的,看着比较简单。

果然我猜的没错,这个电路板的背面有一个霍尔传感器,当电路板安装上去之后,这个霍尔传感器刚好插入前面说的那个磁铁的位置,能用来检测磁铁位置。

霍尔传感器的型号不详,但是按照检测原理来猜测,这必须是一颗线性霍尔传感器。

再回头看板子上的主控芯片,来自微芯的PIC16F648A。

主控芯片使用的晶振频率4MHz,封装是这种3脚封装,没看到电容,看来这个晶振和村田的3213封装的3脚内置电容的晶振是一样的。

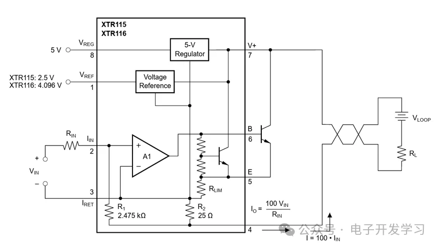
变送器输出端子。XTR115UA/2K5是来自Ti的4-20mA电流环路变送器芯片,所以这个变送器是电流输出型。

XTR115的典型电路图。

按键、跳线帽、还有旁边走线挺好玩的104排阻。

从这个角度可以看到线性霍尔器件的安装方式:PCB边缘开槽,然后槽边放置通孔焊盘,把霍尔传感器焊接在上面。

铝电解电容特写。

这是板子的生产周期,按照老外的习惯应该是16年12周。但是我看着这板子古早的设计,更觉得这应该是12年16周的。

这是说明书里,两线制的接法。

说明书里还有个图,大家感兴趣的话可以看看。
整体来说这是一个设计上看起来很古老的仪表。其原理并不复杂,差压的存在,会让金属片变形从而带动磁铁位移,线性霍尔传感器检测磁铁的位置并通过信号处理最终得到差压,然后通过4-20mA环路变送器芯片输出即可。
总结一下这个变送器那就是:弱者在压力下退缩,强者在压力下突破,而这个差压变送器在压力下输出4-20mA电流信号!



登录 或 注册 后才可以进行评论哦!
还没有评论,抢个沙发!