
手里有几个这样的充电头,早期在某平台1分钱买的。上面写着120W超级快充SuperCharger,120W的充电头能做这么小也是挺牛逼的,关键它还很轻,重量大概只有小米120W充电头的三分之一吧。

仔细一看参数,嘿,这个120W果然是型号。实际输出5V3A,9V2A,11V1.5A,12V1.5A,我能理解,最大18W嘛,这估计可以做到,但是你下面再写一个20V6A MAX是啥意思,最大真的120W吗?你敢写,我不敢用啊。

正面是一个USB口,橙色的舌头。前面还写着120W,好了好了,我知道120W是型号了。

拆解就从这个面板开始,轻轻抠一下就把这个面板抠下来了,然后把板子拉出来。这是啥情况,上面怎么有一坨橡皮泥,是为了配重?亦或是为了散热?

这橡皮泥还挺润的。

把橡皮泥放在一边,继续把玩,不对,继续看看电路板,差点乐不思蜀。这电路板这么简单,你要说最大18W我不怀疑,毕竟我知道现在很多方案就是18W的。但是你要说120W,那除非我自废20年硬件工程师经验,才能相信你,所以产品做成什么样就标成什么样,别打肿脸充胖子。

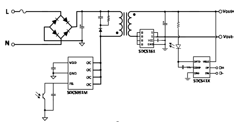
带隔离反馈的方案。光耦是PC817C。

背面比较简单,最上面的两个触点是用连接插头的2个弹片的,串联一个保险丝直接进入整流桥,然后一路开启后端降压之路。

这个SDC5091F是一颗SSR双绕组原边PWM恒功率芯片。

网上找到的数据手册芯片后缀是M,有点模糊,这是应用原理图。

快速关断同步整流开关,型号IW7700A。

在USB座子的后面,还有一个SOT23-5的芯片,这个看着连接了USB的信号线,是一个简易的充电协议芯片,起作用只是为了诱骗手机显示快充图标。

输入电容,6.8uF400V。

输出电容,680uF16V。
客观的说,这个充电头,当作20W的头子用是没问题的,但是要想它给你输出120W,那确实不可能,架构、器件、功率回路、散热一个都满足不了。


登录 或 注册 后才可以进行评论哦!
还没有评论,抢个沙发!