最近因为要调试一个板子,需要好几个USB口,连接串口、USB通信、e-Link32等等。于是我斥资15元巨款买了一个USB3.0四口hub。

HUB买回来了。

看着4个USB口的舌片都是蓝色的,不错,应该是4个USB3.0了,这样的话,15元买来性价比还是挺高的。

但是感觉不拆解一下对不起我兜里的工具是吧!于是我三下五除二就给麻溜拆解了。

板子这一面挺简洁呀。只有四个USB口和一个DC供电座。另外USB下行线是直接焊接在板子上的。

板子背面东西也不多,一个SOP-16封装的芯片,这应该就是USB hub芯片了。

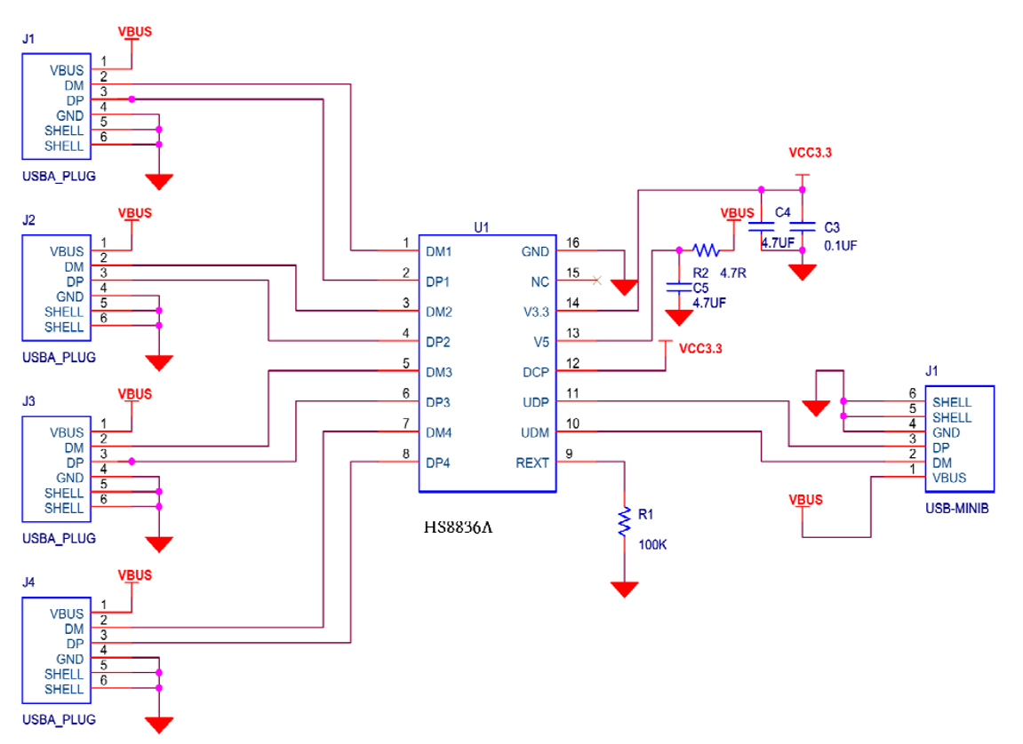
这个芯片型号是HS8836AB,咦,不带对呀。搜了一下这个芯片资料,发现这个芯片是一个USB2.0的四口hub芯片呀。

这是用这个芯片做4口USB 2.0 hub的原理图。查了下价格四五毛,不得不说这芯片还是有点香的。

这时候再看一下座子,发现左边三个USB连接器是2.0的座子,最右边这个座子是USB 3.0的座子。

翻过来看看,这个USB3.0的座子除了DM\DP\VBUS\GND簧片之外,还有5个簧片。这就搞得我更不懂了。你既然用了一个USB2.0 HUB 芯片,索性就全用USB2.0连接器就行了,干嘛还要多此一举用一个USB3.0连接器呢?

毕竟四组差分线都是2.0的啊。

更令人困惑的是,你既然用了2.0的方案,那又何必多此一举的焊接9根线呢?这边的四个是USB2.0通信的DM\DP\VBUS\GND。

这一面又有USB3.0的TX和RX差分线引到板子上了。等等。难道是这两组差分线直接引到了第一个USB3.0的连接器了?用万用表测了一下,果然是这样的。这时候,我甚至觉得设计这个天才的人真是个USB 3.0 HUB了。

DC供电口进来的电源串联了一个0欧电阻之后与VBUS并轨。不管是USB下行端、还是DC供电进来之后,都没有用到限流的器件。


登录 或 注册 后才可以进行评论哦!
还没有评论,抢个沙发!