随身听是很多人学生时期的美好回忆,今天我们就来拆解一款MP3随身听。

这款MP3主面板的左侧是OLED显示屏,右侧共有5个按键。SD卡槽放置在下方,装入的是一个128G的内存卡。

耳机接口和充电接口都在右侧。

外壳很容易拆开,上下壳采用了卡扣结构固定。采用首先看上壳部分。


按键选用了薄膜按键配合注塑件凸起处按压的方案。

电路板装在下壳里,板子一面是OLED屏幕和5个薄膜按键。

板子的背面元器件比较多。主要可以分为下面几个模块:
1、 MCU;
2、 扬声器驱动;
3、 OLED显示;
4、 SD卡电路;
5、 耳机接口;
6、 锂电池充电电路;
7、 麦克风电路;
8、 用户按键电路。

MCU丝印是PWRA15E5E,这是中科蓝讯的AB5605E,支持蓝牙6.0功能。支持单声道DAC输出,双声道AUX音质输入,单MIC输入。这款芯片支持编程,并且可以接入LCD显示屏、SD卡等器件。

芯片的功能如上图所示。

扬声器驱动芯片型号是8002A。
音频功率放大器8002A,封装SOP-8,电路应用如图所示。简单来说,8002A 的核心作用是将微弱的音频信号“放大”,使其拥有足够的功率来驱动扬声器(喇叭)发出响亮、清晰的声音。芯片的SHUTDOWN引脚起到关断作用。当不接入耳机的时候,麦克风可以正常输出声音。当接入耳机的时候,处理芯片检测到之后,会通过SHUTDOWN引脚控制8002A芯片,使其进入静音状态。

麦克风电路。

麦克风电路参考电路如下所示。这个电路将一个高内阻、微弱的电容式信号,转换成了一个低内阻、强度合适、且只有交流成分的音频信号,使其能够被标准音频设备有效地接收和处理。

锂电池充电接口,这里没有引入常规的充电芯片,而是采用直连的方式进行供电。这里充电的电压是5V。

锂电池从丝印中没办法看出规格信息。但产品信息中表示,电池有200mAh的容量。

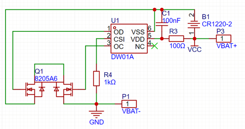
拆开锂电池,可以看出有一块电池充电保护板。使用的芯片型号为DW01A和8205A。
DW01A是一款电池管理芯片,工作电压较宽范围(可以直接用电池进行供电)。芯片设有充电饱和电压和放电截止电压,能够更好保护电池。

8205A内部是2个NMOS,并且两个NMOS的漏极连接在一起。



这是锂电池保护电路的原理图。这里以放电环节为例,当电池的电压在3.7V-4.3V的时候,芯片DW01A的OD和OC引脚输出高电平,CSI输出低电平。当两个的NMOS管的栅极施加高电平时,两个MOS管导通,由于由于8205A的导通电阻很小,相当于D、S极间直通,因此使得电池的负极接入VBAT-端,由于电池的正极直接加入VBAT+,从而实现对外放电。
本质上充电、过充电保护都是DW01A控制两个NMOS管的导通情况,从而实现对应的功能。
以上就是MP3的拆解和电路分析,感谢大家的阅读。


登录 或 注册 后才可以进行评论哦!
还没有评论,抢个沙发!