前言:在前面负载网络测量中,我们需要进行短路点测量。这本质上是在测量一个小电阻。我们的方案是设计一个恒流源,这个恒流源的要求是可以输出一个稳定的电流(50mA),电流不能太大防止导线过热,电流也不能太小使得导线电压过小。
其次电流必须稳定,我们采用仪表放大器对其放大时防止电压变化过大。
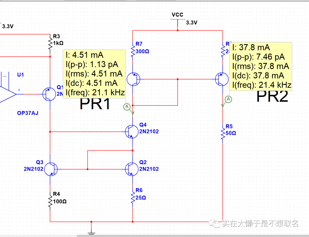
为了使电流稳定,我们采用了运算放大器负反馈的方式稳定电流源。

使用运放负反馈电路可以使得负载RL(R4)上有一个稳定的电流,根据运放虚短原理U+ = U- ,即流经R3的电流为(3.3-1.65)/ 1 = 1.65mA 三极管的发射极电流等于基极加上集电极电流之和,因此IE = (1+β) IC 二者电流近似相等。
但是电流1.60mA这个电流对于我们来说实在太小了,我们需要将电流放大。通常放大电流的方法我们会想到使用三极管。可是事实上三极管作为晶体管其电气特性受温度影响很大,那么有什么方法能够精确的放大电流呢??
这时我就想起曾经设计运放的时候学过的“电流镜”,我们在电流镜的基础上可以设计成比例电流镜,使得电流等比例的进行放大,并且保持电流的稳定(电流镜如其名,像镜子一样复制电流)


恒流源输出后采用比例威尔逊电流镜,使得在兼顾厄利效应的前提下将电流初步放大。

目前还是有两个问题:
- 电流源的负载并不是接地的,而是浮于半空,这是一个浮纳型电流镜。
- 电流的放大倍数依旧不够
- 因此下一步我们需要做的是一个地吐型比例电流镜


但是,当我们放大电流的时候,不得不考虑的是三极管的发热量(虽然不大,保险起见)将输出的三极管换做功率三极管(达林顿管)可以加上散热片散热

在实际测试中,调整比例电阻后,该电流源可以恒定输出60mA的电流长时间工作。
值得注意的是,理论上的恒流源是不能开路的,而我们的ADC测得是R5的电压,当负载开路时R5的电压接近电源电压,如果电源电压过高则会导致ADC和芯片损坏。因此选择电源电压为3.3V也可以间接起到保护电路的作用。理论上该电流源可以工作在更高的电压空间。在调整电流电压和比例电阻后理论输出电压甚至可以高达5.5A.(没实践过,只试过3.3 60mA的)





登录 或 注册 后才可以进行评论哦!
还没有评论,抢个沙发!