昨天才刚 写完LDC1314电感传感器以为可以轻松等涡流传感器来的,结果今天下午涡流传感器就到驿站了。那么晚上就可以开始动工操作涡流传感器来做硬币检测了。
我们将一元、五角、一角分别置于涡流传感器上,其ADC的值由单片机读到的电压值还是非常稳定且差异较大。我们利用数组分别将采集到的电压做差与这三个值进行比较即可以实现三个种类硬币的判断。

图2 不同同种类硬币的电压值
由下图虚拟示波器也可以看出当我们放上一个一元硬币时,其电压下降明显。


同样,B类盲盒即硬币叠加也可以用相同办法解决。后续视频放视频号中。C类盲盒由于我们只买了一个这样子的模块,等到其他组到了我们尝试二维检测。
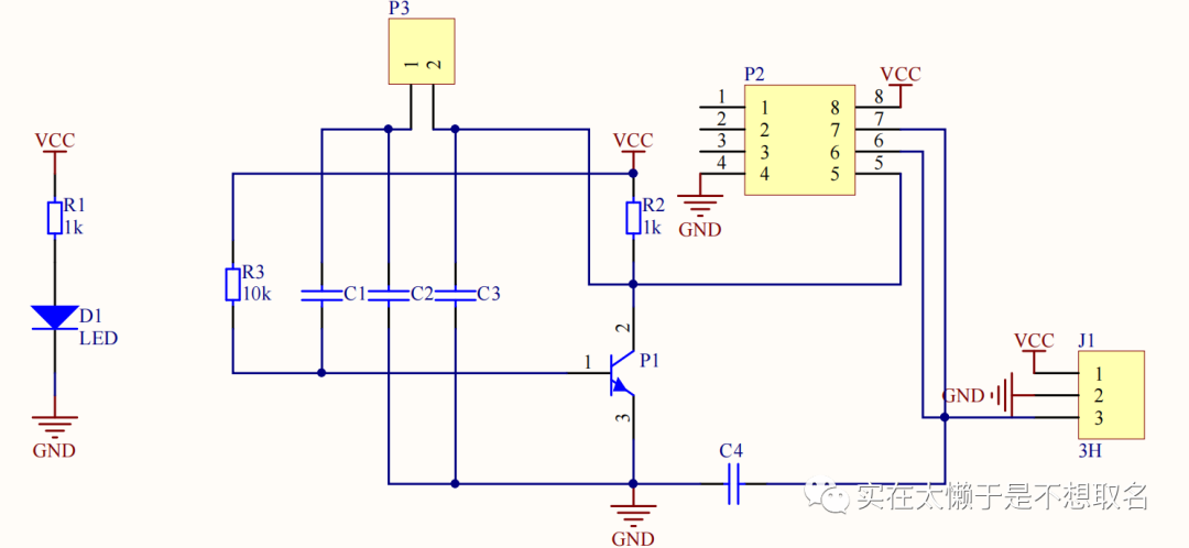
开始让我吐槽这个模块!
虽然~我知道电子模块的暴利,也知道其实其中的知识才是宝贵的,但是当我看到这个模块的原理图的时候,着实没绷住。

几个电容一个三极管加一个线圈,虽然P2的丝印和型号都没有标,但是结合4脚GND,8脚VCC,7脚6脚接一起作为输出,5脚输入的结构,我也不难猜出这是一块双运放由于前级是三极管的集电极,因此加上跟随器使得输出信号可以进入单片机后正常工作。
就这些器件,成本撑死5块钱o(TヘTo)。所以要自己掌握技术,才能打破垄断!!
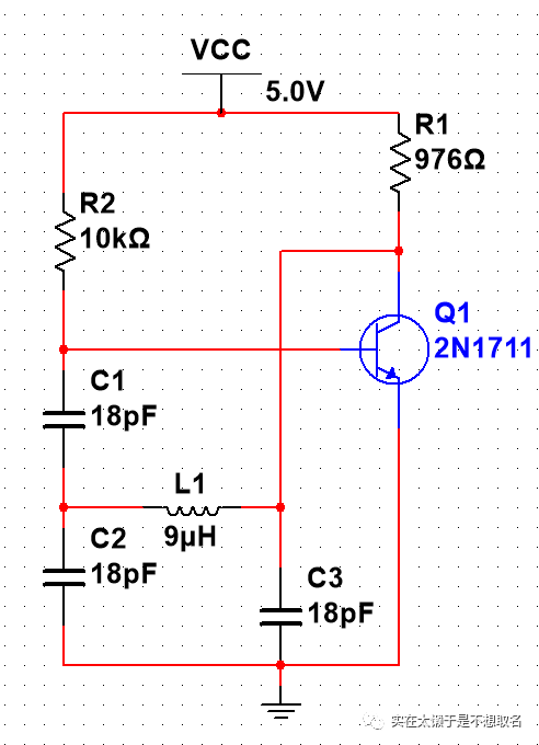
我给前级电路换了一个画法。。

然后,我看着这图,越看越眼熟,越看越眼熟,越看越眼熟,这BYD不是三点式电容振荡器嘛。

其相较于传统三点式电容振荡器有一个输入电容C1(对电路结果影响不大可能是为了滤掉一些直流信号。
但是推导这个电路的时候,不对啊!!

发射级电流高达43mA,同样着代表集电极电压超出电源电压,因此该电路只能工作在饱和区。并且Multisim上得到了验证

三极管PN结均正偏,三极管处于放大饱和状态~于是再看回之前的拍的模块图。很明显的可以看到模块上有四个电容四个电阻。其中102电阻应该是用于发光二极管的限流电阻。那么这个102、103还有01A就是用于三极管正常工作的电阻。我测,有🐕,BYD店家骗我(我说前几天我嫖来原理图没做成功)

我将01A加入电路,但是电路依旧不起作用,发射极和集电极依旧反偏,于是我按照自己的理解重新绘制电路。

于是,在修改电路图之后,并于面包板中搭建。三点式振荡成功。


之后我们只需要加上跟随器,使用 派出 绿波电龙 就可以将交流信号转化成直流信号进入单片机内部ADC采集。
第一 次遇到这么🐕的商家,给客户提供错的原理图,随着研究其原理也让自身获得了很大的提升,更是感受到了只有掌握其核心技术才能防止被垄断(割韭菜)。
好了,我是韭菜,下午就去退款了。


登录 或 注册 后才可以进行评论哦!
还没有评论,抢个沙发!