
邻居送我一个充电宝,小小的。

包装盒还在,盒子上写的都是日语。

拆开包装之后,这是充电宝本尊。

这个容量只有1600mAh,输出为五福一安,放在现在,不管容量还是充电功率显然都是不够用的。

充电输入口是Micro-USB口,输出是Type-A口。有一个指示灯小孔和一个穿绳孔。

外壳采用了卡扣结构,这是少见的没有使用超声波焊接外壳的充电宝。

电路板看着非常简单。

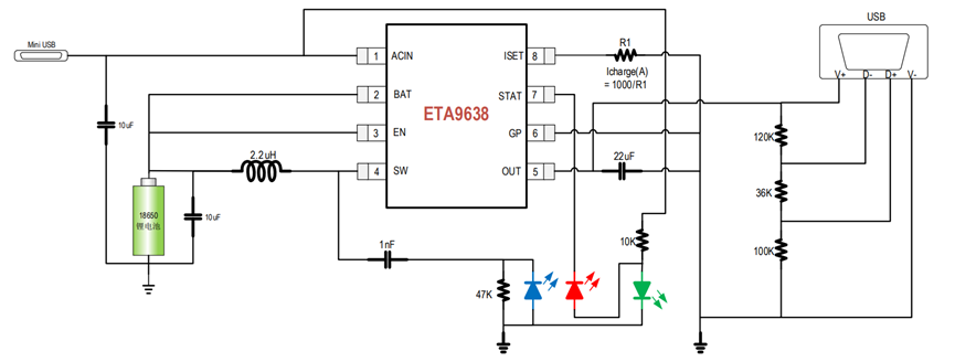
使用了一颗来自钰泰的ETA9638作为锂电池充电管理芯片,这个芯片的充电功率也是五福一安。

ETA9638典型电路图。

锂电池保护芯片是来自赛芯微的XB5350A。

XB5350A的集成度非常高,只需要两个外围器件,即可完成锂电池保护,相当于把DW01和两颗8285封装在一起了。最大优势是可以进一步降低电路板尺寸。

板子背面非常简洁,没有任何IC器件。
因为这个充电宝只有一个软包电芯,所以也没有任何其他多余的电路。输出只支持5V1A,所以也没有什么充电协议芯片在里面,可谓大道至简。
嘉立创PCB


登录 或 注册 后才可以进行评论哦!
还没有评论,抢个沙发!