一、芯片概述
SL3038是一款支持宽电压输入的开关降压型DC-DC控制器,其最高输入电压可超过150V,适用于多种高电压输入场景,包括车机仪表等。该芯片具有低待机功耗、高效率、低纹波、优异的母线电压调整率和负载调整率等特性,能够稳定输出所需的电压和电流。
二、关键参数
参数描述输入电压范围8V~150V(支持宽电压输入)
输出电压范围4.2V~30V(可调,可设置为5V)
输出电流能力高达5A以上(支持1A/2A输出)
恒压/恒流功能支持,通过外部电阻设置
开关频率典型值为140KHz,轻载时自动降低频率以提高效率
保护功能内置过温保护、软启动、输出短路保护、限流保护
封装形式SOP8封装,适合高密度集成应用
三、应用特点
高效能:SL3038具有高转换效率,可高达96%,有助于减少能源浪费,提高设备续航能力。
宽电压输入:支持8V至150V的宽电压输入范围,适应不同车型的电池电压需求。
灵活配置:通过外部电阻设置输出电压和电流,满足车机仪表等设备的多样化需求。
多重保护:内置多种保护机制,确保设备在异常情况下能够安全稳定运行。
易于集成:SOP8封装形式,体积小,便于在有限的空间内实现高密度集成。
四、应用场景
SL3038芯片广泛应用于电动车控制器、电动车防盗器、电动车定位器、车机仪表、POE分离器、平衡车电源供电等领域。其高效、稳定、可靠的性能,为这些设备提供了可靠的电源解决方案。
概述:
SL3038 是一款支持宽电压输入的开关降压型DC-DC 控制器,最高输入电压可超过150V。SL 3038 具有低待机功耗、高效率、低纹波、优异的母线电压调整率和负载调整率等特性。支持大电流输出,输出电流可高达5A 以上。
SL3038 同时支持输出恒压和输出恒流功能。通过设置CS 电阻可设置输出恒流值。通过设置FB1、FB2 引脚的分压电阻可设置输出恒压值。
SL3038 采用固定频率的PWM控制方式,典型开关频率为140KHz。轻载时会自动降低开关频率以获得高的转换效率。
SL3038 内部集成软启动以及过温保护电路,输出短路保护,限流保护等功能,提高系统可靠性。
SL3038 采用SOP8 封装。
特点:
宽输入电压范围:8V~150V
输出电压从4.2V 到30V 可调
支持输出恒压恒流
支持输出12V/5A,5V/5A
高效率:可高达96%
工作频率:140KHz
低待机功耗
内置过温保护
内置软启动
内置输出短路保护
应用:
电动车控制器、电动车防盗器、电动车定位器
POE分离器、平衡车电源供电、电动车中控
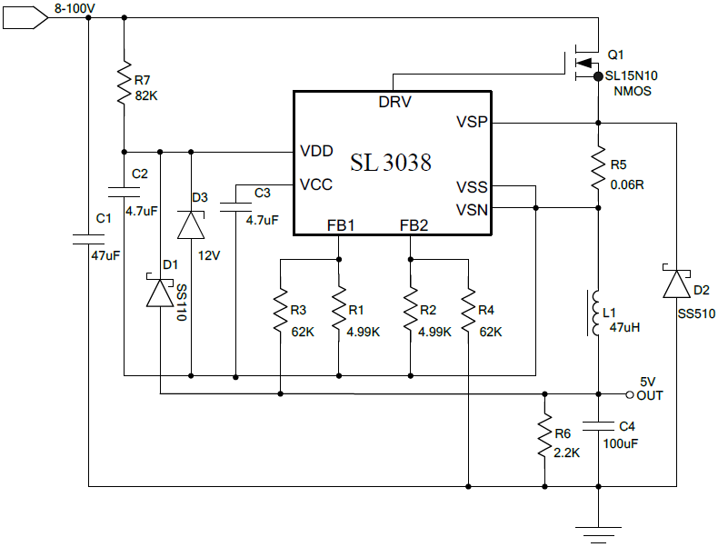
原理图:


登录 或 注册 后才可以进行评论哦!
还没有评论,抢个沙发!