产品概述:
CX8836是一款具有宽输入电压:DC4.5V-40V,宽输出电压:DC3V-25V的四开关同步升降压控制芯片;
CX8836在降压和升压操作模式下均采用电流模式控制,以实现卓越的负载调整能力。
CX8836支持频率可调,软启动可调。
CX8836内置多种保护功能,包括逐周期限流、输入欠压锁定(UVLO)、输出过电压保护(OVP)和过温保护等保证在不同使用环境下产品安全 。
特点:
输入电压:4.5V-40VDC
输出电压可调:DC3V-25V可支持PD3.0(PPS)和QC4.0小电压调节
开关频率100KHZ-400KHZ可调
软启动时间可调
恒压精度:±2%
工作模式DCM或CCM可选
短路保护(SCP),过热保护(OTP)
逐周期限流
输入欠压锁定(UVLO)
输出过电压保护(OVP)
效率最高可达96%
QFN24L-4*4 封装形式
应用范围:
汽车充电器
USB PD电源
便携式设备供电电源
引脚定义:

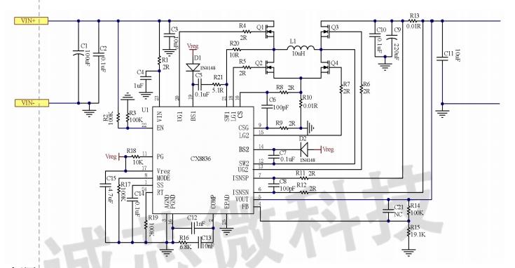
应用原理:

立创商城

登录 或 注册 后才可以进行评论哦!
还没有评论,抢个沙发!