嘉立创PCB
PCB、FPC制造服务
嘉立创SMT
一站式PCBA服务平台
嘉立创激光钢网治具
激光钢网&治具制造
立创商城
一站式元器件采购自营商城
嘉立创FA
机械/电气零部件一站式商城
嘉立创3D打印
树脂、尼龙、金属3D打印服务
嘉立创CNC机械智造
机加件一件起订,3天交货
嘉立创EDA
国产PCB设计工具
嘉立创CAM
国产线路板CAM软件
Forface 3D
SaaS化3D技术服务平台
硬创社
好玩的硬件交流社区
供应商合作
一站式阳光采购平台
LDO线性稳压器要不要并联二极管?
置顶
精
活动
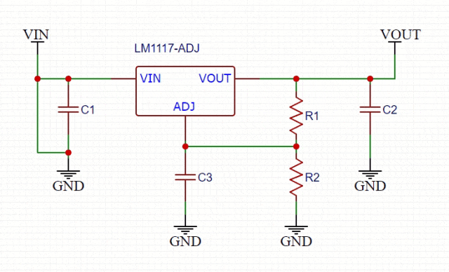
正常情况下,LDO是不需要任何保护的二极管的。
但是,当输出端电容C2连接到LDO输出端,并且输入电容C1对地短路(如图),此时C2将放电到稳压器输出端VOUT。
若C2容量极大(1000µF或更大),则其放电电流大小超过稳压器可以承受的浪涌电流,在输入端发生瞬间的对地短路,会使稳压器有受到损坏。
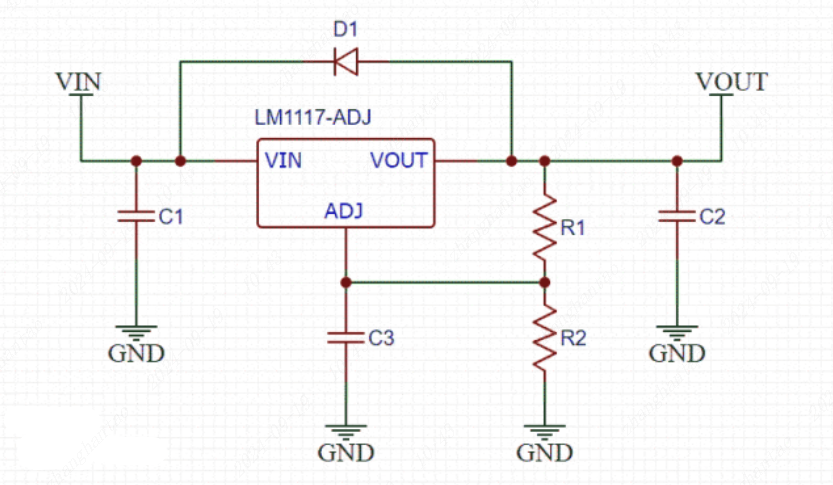
因此在这种情况下,为了保护稳压器,建议在稳压器输出引脚与输入引脚之间并联一个外部二极管。
登录 或 注册 后才可以进行评论哦!
还没有评论,抢个沙发!
登录 或 注册 后才可以进行评论哦!
还没有评论,抢个沙发!