#电动车手机充电器# #快充# 电动车自带手机充电不得劲,别怕,诚芯微推出CX8903+QC协议,高达20W的功率快充方案,插上后手机“嗖”一下就满电了。
下面,我们来看看这款芯片:
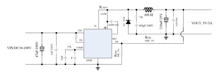
CX8903降压恒压芯片采用简洁的电路设计,使得芯片的功耗和温度较低,从而提高了其可靠性。CX8903这款芯片具有10-100V宽电压输入范围,能够适应不同电动车的电压需求。CX8903通过精密的反馈控制系统,实现了输出电压的稳定控制,不受外界干扰的影响。

CX8903是一款支持宽电压输入的开关降压型 DC-DC 控制器,最高输入电压 100V。CX8903具有低待机功耗、高效率、低纹波、优异的母线电压调整率和负载调整率等特性。CX8903内置100V/90mΩ功率管支持3A电流输出可通过设置FB引脚的分压电阻可设置输出恒压值。CX8903采用固定频率的 PWM 控制方式,典型开关频率为100KHz。轻载时会进入跳周期模式以获得高转换效率。CX8903内部集成软启动以及过温保护电路,输出短路保护,限流保护,逐周期电流检测等功能,提高系统可靠性。CX8903采用SOP-8L 封装,极简的外围,适合于宽输入DC-DC降压应用。
特点:
内置100V /90mΩ N-MOSFET
宽电压输入范围 10V至 100V
极简的外围器件
使能脚关断实现零功耗
输出短路打嗝保护
过温保护
逐周期限流保护
输出电压,电流灵活可调
外置环路调节
采用SOP-8L封装
应用:
扭扭车控制器
电动车转换器
快充电源
电动车报警器电源
逆变器系统



登录 或 注册 后才可以进行评论哦!
还没有评论,抢个沙发!