1. PL7305锂电池充电IC,高效升压型3节电池充电控制芯片
2. 原装正品PL7305 3.0V-6.5V升压锂电池充电管理IC集成电路
3. PL7305升压型锂电池充电芯片,智能恒流恒压充电控制
4. PL7305锂电池充电控制板,PFM升压型充电管理模块
5. PL7305锂电池充电器芯片,适用于POS机/电风扇/音响等设备
PL7305:高性能升压型3节锂电池充电控制集成电路
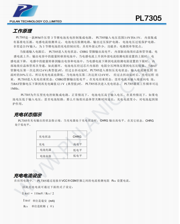
PL7305是一款专为3.0V到6.5V工作电压范围设计的升压型3节锂电池充电控制集成电路。该集成电路集成了先进的充电管理技术,通过恒流和恒压模式(Quasi-CVTM)为锂电池提供高效、安全的充电体验。
PL7305的内部架构使其拥有诸多独特功能。其中,内置的基准电压源确保了充电过程的准确性,电感电流检测单元和电池电压检测电路则提供了对充电状态的实时监控。此外,内置的场效应晶体管驱动电路简化了电路设计,减少了外部元件的数量。
在充电过程中,PL7305通过精确控制内部N沟道MOSFET的导通与截止,实现电感电流的上升与下降,从而有效地将电能转移到电池中。当电池电压达到预设的充电阈值时,PL7305会自动切换到准充电模式,以较小电流对电池进行涓流充电,避免过充现象的发生。
此外,PL7305还具有一系列保护功能,如电池端过压保护和电池短路保护等,确保电池在充电过程中的安全性。当电池电压低于输入电压或电池短路时,PL7305能够在内部N沟道MOSFET和P沟道MOSFET的共同作用下,以较小电流继续对电池充电,从而实现对电池的有效保护。
PL7305的工作频率高达1MHz,能够快速响应电池状态的变化,实现高效的充电管理。同时,其工作温度范围从-40℃到+85℃,能够适应各种恶劣的工作环境。
值得一提的是,PL7305采用8管脚的SOP8封装,体积小巧,便于集成到各种设备中。此外,该产品还符合RoHS指令要求,不含卤素等有害物质,符合环保标准。



登录 或 注册 后才可以进行评论哦!
还没有评论,抢个沙发!